阿摩線上測驗
登入
首頁
>
港務局◆電力系統與電路學
>
105年 - 105-2 臺灣港務股份有限公司從業人員甄試_師級_電機:電力系統與電路學#83218
> 申論題
題組內容
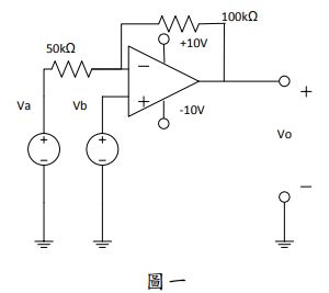
1.考慮如圖一之理想運算放大器。
(2) 如 v
a
=1.5 V,試求出 v
b
之工作範圍,以避免運算放大器飽和。
相關申論題
(1) 如 va=1 V 且 vb=0 V,試求出 vo 。
#338157
(1) 試求出 io(t),vo(t),i1(t)與 i2(t)。
#338159
(2) 試求出該線圈磁通λ1與λ2之穩態值。
#338160
3.有一個三相電路,其各相阻抗值為(0.4+j2.7)歐姆,供電給兩並聯三相平衡負載。其中一個三相負載在功率因數為 0.707 落後的情況下,吸收功率為 560 kVA。另一個三相負載,功率因數為 1,吸收功率為 132 kW。導線負載端之線對線電壓為伏特。試計算三相導線所損耗的總有效功率與無效功率。
#338161
4.二座 800 MW 的火力發電廠,其單位為 $/h 之燃料成本函數為C1=450+5.0P12、C2=500+βP2+γP22,其中P1及P2之單位為 MW。當總功率需求為 500 MW 時,功率增量成本為$7/MWh。 當總功率需求為 1000 MW 時,功率增量成本λ為$10/MWh。忽略耗損,試求第二座發電廠之燃料成本係數β及γ 。
#338162
(1)直接三相故障發生在母線 2。
#338163
(2)直接單線對地故障發生在母線 2。
#338164
(3)直接線對線故障發生在母線 2。
#338165
(4)直接雙線對地故障發生在母線 2。
#338166
(2)電流 I 為多少安培?
#539391
相關試卷
114年 - 114 臺灣港務股份有限公司_新進從業人員甄試_電機:電力系統與電路學#126743
114年 · #126743
112年 - 112 臺灣港務股份有限公司_新進從業人員甄試試題_師級_電機 :電力系統與電路學#114066
112年 · #114066
108年 - 108 臺灣港務股份有限公司新進從業人員甄試_師級_電機:電力系統與電路學#83151
108年 · #83151
107年 - 107 臺灣港務股份有限公司新進從業人員甄試_師級_電機:電力系統與電路學#83180
107年 · #83180
106年 - 106-2 臺灣港務股份有限公司從業人員甄試_師級_電機:電力系統與電路學#83194
106年 · #83194
106年 - 106-1 臺灣港務股份有限公司從業人員甄試_師級_電機:電力系統與電路學#83189
106年 · #83189
105年 - 105-2 臺灣港務股份有限公司從業人員甄試_師級_電機:電力系統與電路學#83218
105年 · #83218
105年 - 105-1 臺灣港務股份有限公司從業人員甄試_師級_電機:電力系統與電路學#83211
105年 · #83211
104年 - 104-1 臺灣港務股份有限公司從業人員_師級_電機:電力系統#83342
104年 · #83342
104年 - 104-1 臺灣港務股份有限公司從業人員_師級_ 電機:電路學#83338
104年 · #83338