阿摩線上測驗
登入
首頁
>
電子學
>
104年 - 104 地方政府特種考試_四等_電力工程、電子工程、電信工程:電子學概要#35575
> 申論題
申論題
試卷:104年 - 104 地方政府特種考試_四等_電力工程、電子工程、電信工程:電子學概要#35575
科目:電子學
年份:104年
排序:0
申論題資訊
試卷:
104年 - 104 地方政府特種考試_四等_電力工程、電子工程、電信工程:電子學概要#35575
科目:
電子學
年份:
104年
排序:
0
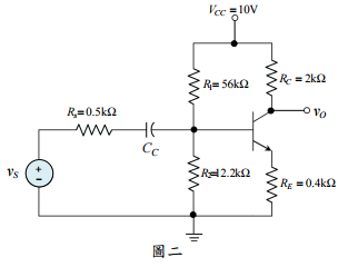
題組內容
二、如圖二所示,V
BE
(on)=0.7 V,β=100:
申論題內容
⑴請繪出直流之效應電路。(3 分)