阿摩線上測驗 登入

申論題資訊

試卷:106年 - 106 鐵路特種考試_員級_電力工程、電子工程:電子學概要#62346
科目:電子學
年份:106年
排序:0

題組內容

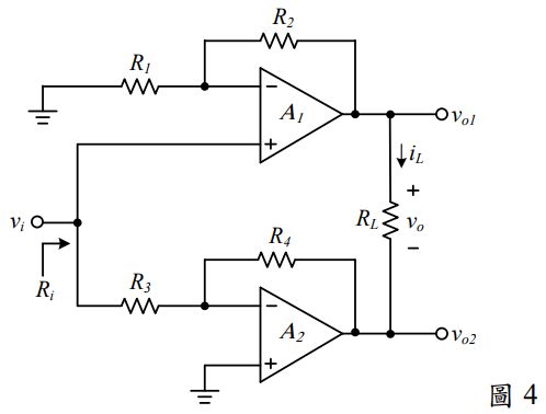
四、圖 4 為兩放大器並接,已知上放大器和下放大器的增益絕對值都是 K 倍,其中 R1 = R3 = 10 kΩ,R2 = 5 kΩ,R4 = 15 kΩ 及 RL = 8 Ω ,試求:

申論題內容

⑶最大峰值負載電流 IL =?(A)(5 分)