阿摩線上測驗
登入
首頁
>
1.電路學 2.電子學
>
106年 - 106 關務特種考試_三等_電機工程:電子學與電路學#61342
> 申論題
題組內容
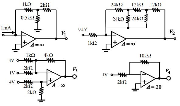
三、針對下列電路,運算放大器的放大倍率如圖所示,其他特性為理想的,試推導下列各電壓值:
⑷V
4
。(7 分)
相關申論題
⑴以圖 B 的轉導放大器模型來描述此一放大器,求Gm、Ri、Ro之值。
#244459
⑵以圖 C 的轉阻放大器模型來描述此一放大器,求Rm、Ri、Ro之值。
#244460
⑴VD的電壓大小為何?
#244461
⑵ R 的電阻值大小為何?
#244462
⑶ D2 的內阻大小為何?
#244463
⑷若VD電壓有1 μV的雜訊電壓,在不改變偏壓電流的情況下,VR點的雜訊電壓為何?
#244464
⑴V1。(8 分)
#244465
⑵V2。(8 分)
#244466
⑶V3。(7 分)
#244467
⑴圖(a):VC (t = 0) = ? (6 分)、VC(t) = ? (6 分)、VC (t =10 ms) = ? (3 分)(開關在 T=0 由 Close 轉為 Open)
#244469
相關試卷
114年 - 114 司法、調查特種考試_三等_檢察事務官電子資訊組、電子科學組:電子學與電路學#129595
114年 · #129595
114年 - 114 關務特種考試_三等_電機工程(選試英文):電子學與電路學#126652
114年 · #126652
113年 - 113 司法、調查特種考試_三等_檢察事務官電子資訊組、電子科學組:電子學與電路學#122097
113年 · #122097
113年 - 113 關務特種考試_三等_電機工程(選試英文):電子學與電路學#119480
113年 · #119480
112年 - 112 台灣電力公司_大學及研究所獎學金甄選試題_電驛:電路學及電子學#129470
112年 · #129470
112年 - 112 司法、調查特種考試_三等_檢察事務官電子資訊組、電子科學組:電子學與電路學#116222
112年 · #116222
112年 - 112 關務特種考試_三等_電機工程:電子學與電路學#113915
112年 · #113915
111年 - 111 司法、調查特種考試_三等_檢察事務官電子資訊組、電子科學組:電子學與電路學#110322
111年 · #110322
111年 - 111 關務特種考試_三等_電機工程:電子學與電路學#107561
111年 · #107561
110年 - 110 中華郵政股份有限公司_職階人員甄試試題_營運職/電機工程:電路學與電子學#106541
110年 · #106541