阿摩線上測驗
登入
首頁
>
電子學
>
109年 - 109 臺灣菸酒股份有限公司_從業職員及從業評價職位人員甄試_從業職員/電子電機、電機工程學程:電子學#89095
> 申論題
申論題
試卷:109年 - 109 臺灣菸酒股份有限公司_從業職員及從業評價職位人員甄試_從業職員/電子電機、電機工程學程:電子學#89095
科目:電子學
年份:109年
排序:0
申論題資訊
試卷:
109年 - 109 臺灣菸酒股份有限公司_從業職員及從業評價職位人員甄試_從業職員/電子電機、電機工程學程:電子學#89095
科目:
電子學
年份:
109年
排序:
0
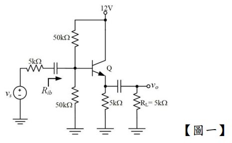
題組內容
第一題: 已知:【圖一】所示 BJT 放大器,假設β=100,v
BE
=0.7V,V
T
=25mV。 請回答下列問題:【25 分;未列出計算過程者,不予計分】
申論題內容
(三)
=?