阿摩線上測驗
登入
首頁
>
電子學
>
110年 - 110 臺灣菸酒股份有限公司_從業職員及從業評價職位人員甄試_從業職員-電子電機_專業科目 3:電子學#118443
> 申論題
申論題
試卷:110年 - 110 臺灣菸酒股份有限公司_從業職員及從業評價職位人員甄試_從業職員-電子電機_專業科目 3:電子學#118443
科目:電子學
年份:110年
排序:0
申論題資訊
試卷:
110年 - 110 臺灣菸酒股份有限公司_從業職員及從業評價職位人員甄試_從業職員-電子電機_專業科目 3:電子學#118443
科目:
電子學
年份:
110年
排序:
0
題組內容
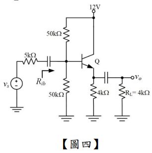
第四題: 如【圖四】所示之 BJT 放大器,假設β=49,V
BE
=0.5V,V
T
=25Mv,請回答下列問題:
申論題內容
(五)A
v
= v
o
/v
s
=?【5 分】