阿摩線上測驗
登入
首頁
>
電子學
>
105年 - 105 身心障礙特種考試_三等_電力工程:電子學#50163
> 申論題
題組內容
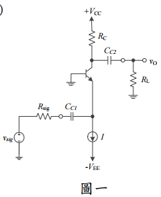
一、圖一放大電路已知 V
CC
= V
EE
= 10 V,I = 1 mA, C
C1
= C
C2
≈ ∞,R
C
= 5 kΩ,R
L
= 15 kΩ, R
sig
= 4.975 kΩ,共射極電流增益 β = 100,熱電壓 V
T
= 25 mV。
⑶計算小信號總電壓增益(dB)(8 分) 。
相關申論題
⑴畫出直流電路,分析說明電晶體的操作區,並計算集極電壓 VC 和射極電壓 VE。 (6 分)
#177597
⑵利用電晶體低頻混合-T(hybrid-T)模型,畫出小信號等效電路,並求出射極電阻 re 和轉導(transconductance)gm。(6 分)
#177598
⑴以 R1、R2、R3、R4 和 X 符號為參數,計算寫出電壓增益式。 (4分)
#177600
⑵計算電路之 R2。 (5分)
#177601
⑶計算電路之可變電阻 R4 範圍。(5 分)
#177602
⑷若輸入電壓 VI = 5 V,計算流經電阻 RL 之最大電流 Imax 和最小電流 Imin。 (6分)
#177603
⑴計算低通濾波電壓增益(ALP)與高通濾波電壓增益(AHP)(8 分) 。
#177604
⑵求出 R3、C1 和 C2。 (12 分)
#177605
⑴說明電路之回授組態。 (2分)
#177606
⑵分別畫出基本放大器電路和回授電路。 (6分)
#177607
相關試卷
115年 - 115-1 臺北市立大安高工教師甄選試題_電子/控制科:電子學#138452
115年 · #138452
115年 - 115 國營臺灣鐵路股份有限公司從業人員_甄試試題_第10階-助理技術員-電力、電務:電子學概要#138261
115年 · #138261
114年 - 114 地方政府公務特種考試_三等_電力工程、電子工程、電信工程:電子學#134800
114年 · #134800
114年 - 114 地方政府公務特種考試_四等_電力工程、電子工程、電信工程:電子學概要#134742
114年 · #134742
114年 - 114 專技高考_電子工程技師:電子學#133712
114年 · #133712
114年 - 114 公務升官等考試_薦任_電力工程、電子工程、電信工程:電子學#133247
114年 · #133247
114年 - 114 原住民族特種考試_四等_電子工程:電子學概要#130947
114年 · #130947
114年 - 114 專技高考_專利師(選試專業英文及電子學)、專利師(選試專業日文及電子學):電子學#130110
114年 · #130110
114年 - 114 普通考試_電力工程、電子工程、電信工程:電子學概要#128790
114年 · #128790
114年 - 114 高等考試_三級_電力工程、電子工程、電信工程:電子學#128768
114年 · #128768