阿摩線上測驗 登入

試題詳解

試卷:107年 - 臺北市107學年度第1學期公立幼兒園契約進用教保員甄選幼兒發展與教保概論試題#70123 | 科目:教保員◆幼兒發展與教保概論

試卷資訊

試卷名稱:107年 - 臺北市107學年度第1學期公立幼兒園契約進用教保員甄選幼兒發展與教保概論試題#70123

年份:107年

科目:教保員◆幼兒發展與教保概論

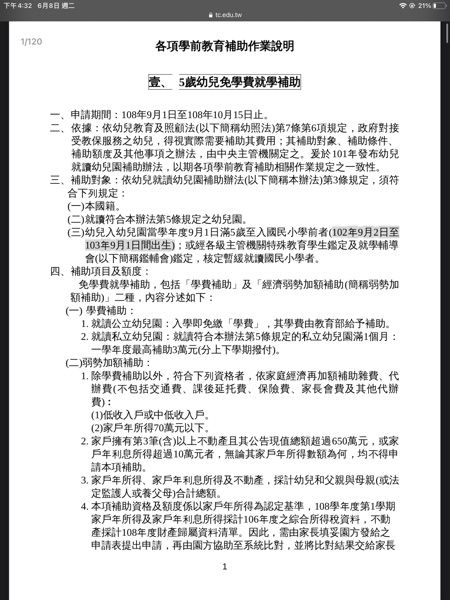
38 有關 2018 年臺北市學前幼兒各項補助概況的敘述,下列何者不正確?
(A)設籍臺北市就讀合法立案私幼和非營利幼兒園之 4 歲幼兒,合於申請條件者也有補助
(B) 5 歲以下中低收入戶幼兒就讀公私立幼兒園每學期補助 6000 元
(C) 5 歲以下低收入戶幼兒就讀公立幼兒園補助活動材料費,餐點費半額
(D) 5 歲就讀公私立幼兒園,設籍臺北市家戶所得 70 萬以上仍有補助
正確答案:登入後查看

詳解 (共 5 筆)

推薦的詳解#3454622
未解鎖
選項C為5歲以下低收入戶幼兒就讀公立幼兒...
(共 38 字,隱藏中)
前往觀看
14
0
推薦的詳解#3328040
未解鎖
請參閱~2018 年臺北市學前幼兒各項補...
(共 265 字,隱藏中)
前往觀看
10
1
推薦的詳解#3284623
未解鎖
請問C如何修改?
(共 10 字,隱藏中)
前往觀看
4
1
推薦的詳解#6419141
未解鎖
正確答案:(C)根據「107學年度各項學...

(共 366 字,隱藏中)
前往觀看
3
0
推薦的詳解#6419113
未解鎖
根據「107各項學前補助一覽表107.0...

(共 341 字,隱藏中)
前往觀看
2
0

私人筆記 (共 2 筆)

私人筆記#2137477
未解鎖
(C) 5 歲以下低收入戶幼兒就讀公立幼...
(共 161 字,隱藏中)
前往觀看
5
0
私人筆記#2272802
未解鎖
https://www-ws.gov.t...

(共 228 字,隱藏中)
前往觀看
3
0