阿摩線上測驗
登入
首頁
>
電子學
> 100年 - 100 高等考試_三級_電力工程、電子工程:電子學#45675
100年 - 100 高等考試_三級_電力工程、電子工程:電子學#45675
科目:
電子學 |
年份:
100年 |
選擇題數:
0 |
申論題數:
7
試卷資訊
所屬科目:
電子學
選擇題 (0)
申論題 (7)
⑴電壓增益 A
v
=
=?(10 分)
⑵輸入電阻R
in
=?(5 分)
⑶輸出電阻R
out
=?(5 分)
【已刪除】二、如圖二之振盪器,所有運算放大器均為理想,試推導出電路的振盪頻率ω
o
。(20 分)
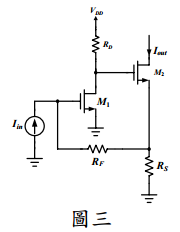
【已刪除】三、如圖三之放大器,若M
1
與M
2
的轉導分別為g
m1
與g
m2
,不考慮M
1
與M
2
的輸出電阻,試 I 利用回授(feedback)理論,求出電流放大倍率 A
if
=
= ?(20 分)
【已刪除】四、圖四所示為運算放大器的小訊號等效電路,V
id
為運算放大器的輸入電壓,V
o
為輸出電壓,試推導出該運算放大器增益
的零點(zero)。(20 分)
五、圖五所示為CMOS反相器,其中Q
N
與Q
P
之參數
,臨界電壓(threshold voltage)V
tn
= |V
tp
| = V
t
,試推導出此反相器於輸出高電位時之雜訊邊 限(noise margin)NMH與輸出低電位時之雜訊邊限NM
L
。(20 分)
相關試卷
115年 - 115-1 臺北市立大安高工教師甄選試題_電子/控制科:電子學#138452
115年 · #138452
115年 - 115 國營臺灣鐵路股份有限公司從業人員_甄試試題_第10階-助理技術員-電力、電務:電子學概要#138261
115年 · #138261
114年 - 114 地方政府公務特種考試_三等_電力工程、電子工程、電信工程:電子學#134800
114年 · #134800
114年 - 114 地方政府公務特種考試_四等_電力工程、電子工程、電信工程:電子學概要#134742
114年 · #134742
114年 - 114 專技高考_電子工程技師:電子學#133712
114年 · #133712
114年 - 114 公務升官等考試_薦任_電力工程、電子工程、電信工程:電子學#133247
114年 · #133247
114年 - 114 原住民族特種考試_四等_電子工程:電子學概要#130947
114年 · #130947
114年 - 114 專技高考_專利師(選試專業英文及電子學)、專利師(選試專業日文及電子學):電子學#130110
114年 · #130110
114年 - 114 普通考試_電力工程、電子工程、電信工程:電子學概要#128790
114年 · #128790
114年 - 114 高等考試_三級_電力工程、電子工程、電信工程:電子學#128768
114年 · #128768