阿摩線上測驗
登入
首頁
>
電子學
> 105年 - 105 身心障礙特種考試_四等_電力工程:電子學概要#50160
105年 - 105 身心障礙特種考試_四等_電力工程:電子學概要#50160
科目:
電子學 |
年份:
105年 |
選擇題數:
0 |
申論題數:
15
試卷資訊
所屬科目:
電子學
選擇題 (0)
申論題 (15)
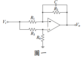
⑴若 R
3
→ ∞ ,計算寫出轉移函數(transfer function)T(S) =
V
O
( s ) /
V
i
( s ) 並說明電路執 行何種濾波功能?畫出振幅響應和相角響應圖。 (10 分)
【已刪除】 ⑵若 R
1
R
4
= R
2
R
3
,計算寫出轉移函數 T(S) = V
O
( s )
/ V
i ( s )
並說明電路將執行何種濾波 功能?畫出振幅響應和相角響應圖。 (10 分)
⑴計算 MOSFET 之閘極電容C
G
和元件之轉導參數(transconductance parameter)(5 分) 。
⑵若 MOSFET 操作在飽和區(saturation)且 I
D
= 225 μA,計算閘極-源極電壓 VGS。 (5 分)
⑶若 MOSFET 的 V
DS
很小,操作在三極管(triode)區作為線性電阻,計算閘極-源 極電壓 V
GS
。 (5分)
⑷此元件結構顯示有四個電極:源極(S) 、閘極(G) 、汲極(D)和基體電極(B) ,但 是一般電子電路之 MOSFET 電子符號只有三個電極,為什麼?請畫圖說明。 分) (5 圖二
⑴若已知輸出電壓 v
O
= A[2
0
a
0
+
2
1
a
1
+
2
2
a
2
+
2
3
a
3
] ,求出 A 值。 (8分)
⑵若輸出電壓的範圍為 − 12 ≤ vO ≤ 0 (V) ,求 R
f
值。(6分)
⑶ 設計畫出一個電路接在輸出電壓 v
O
後端,使最後輸出電壓式為 2
0
a0
+ 2
1
a1
+ 2
2
a2
+ 2
3
a3
。若此設計電路之輸入端電阻為 R
f
,求此設計電路之增益與 R
f
關係。 (6分)
⑴說明 Q1 與 Q2 串接的目的。 (5分)
⑵分析直流電路並計算 I
C
。 (6分)
⑶分析交流電路並計算等效小信號轉導 , 、 Vo / Vi 與 Rin。 分) (9 Vo Vi 圖四
⑴將此布林函數式作最簡化分析。(8 分)
⑵寫出真值表(truth table)(6 分) 。
⑶以 NOT 閘 OR 閘和 AND 閘畫出最簡運算之邏輯電路 使可執行正確的邏輯運算 (6 分)
相關試卷
114年 - 114 地方政府公務特種考試_三等_電力工程、電子工程、電信工程:電子學#134800
114年 · #134800
114年 - 114 地方政府公務特種考試_四等_電力工程、電子工程、電信工程:電子學概要#134742
114年 · #134742
114年 - 114 專技高考_電子工程技師:電子學#133712
114年 · #133712
114年 - 114 公務升官等考試_薦任_電力工程、電子工程、電信工程:電子學#133247
114年 · #133247
114年 - 114 原住民族特種考試_四等_電子工程:電子學概要#130947
114年 · #130947
114年 - 114 專技高考_專利師(選試專業英文及電子學)、專利師(選試專業日文及電子學):電子學#130110
114年 · #130110
114年 - 114 普通考試_電力工程、電子工程、電信工程:電子學概要#128790
114年 · #128790
114年 - 114 高等考試_三級_電力工程、電子工程、電信工程:電子學#128768
114年 · #128768
113年 - 113-2 國營臺灣鐵路股份有限公司_從業人員甄試試題_第10階-助理技術員-電務 第10階-助理技術員-電力:電子學概要#137201
113年 · #137201
113年 - 113 臺灣菸酒股份有限公司_從業職員及從業評價職位人員甄試試題_從業職員_電子電機:電子學#133997
113年 · #133997