所屬科目:捷運◆電子學概要
1. 請問下圖所示理想運算放大器電路中?(A)(B)(C)(D)
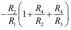
2. 請問下圖所示理想運算放大器電路中 ?(A)(B)(C)(D)
4. 如圖所示,i 可計算得到?(A) cos4t mA (B) 1.5cos4t mA (C) 2cos4t mA (D) 2.5cos4t mA。
5. 如圖所示,假設二極體電壓降為 0.7V,則流經 1kΩ 電阻的電流為?(A) 0 mA (B) 1.3 mA (C) 2.3 mA (D) 3.3 mA
6. 如圖所示之電路為?(A)箝位電路 (B)穩壓電路 (C)倍壓電路 (D)截波電路
7. 場效電晶體(FET)工作於夾止電壓(pitch off)以下時,可作為壓變電阻器(voltage-variable resistor),其中改變電阻值的控制電壓,為下列何者? (A) (B) (C) (D)
15. 關於電晶體的漏電電流敘述,下列何者正確? (A) (B) (C) (D)
16. 如下圖電路所示,其輸入與輸出之間的相位差為何?(A) 90° (B) 0° (C) 270° (D) 180° 。
20. 如下圖所示電路,電晶體的 β=10,=0.7V,若=10V 下列何者正確?(A)=15V (B)=193kΩ (C)=1A (D)=10mA。