阿摩線上測驗
登入
首頁
>
鐵路◆電路學(概要)
> 94年 - 94 交通事業鐵路、公路升資考試_員級晉高員級_電機工程:電路學#38551
94年 - 94 交通事業鐵路、公路升資考試_員級晉高員級_電機工程:電路學#38551
科目:
鐵路◆電路學(概要) |
年份:
94年 |
選擇題數:
0 |
申論題數:
5
試卷資訊
所屬科目:
鐵路◆電路學(概要)
選擇題 (0)
申論題 (5)
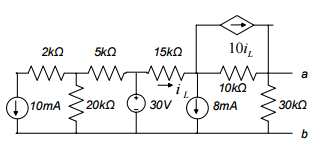
【已刪除】一、試求下圖電路在 a、b 兩端之間的戴維寧等效電路以及諾頓等效電路。(20 分)
【已刪除】二、如下圖電路在 t = 0 秒之前是在穩態,試求 iL(t),-∞< t <∞。(20 分)
【已刪除】三、如下圖設計 RLC 電路使得其等效阻抗 Z 在角頻率為 5000 弳度時為 50Ω,試求 L 與 C 之值並求 v0(t)。(20 分)
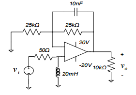
【已刪除】四、如下圖所示運算放大器是理想的。試求轉移函數 Vo / Vi 。 當 vi (t) = cos(1000t) V 時,求 vo(t)。(20 分)
【已刪除】五、如下圖所示電路中 vi (t) = 100 cos(100000 t) V,試求電壓源供輸的平均實功率、無效 功率以及功率因數。(20 分)
相關試卷
113年 - 113-2 國營臺灣鐵路股份有限公司_從業人員甄試試題_第9階-技術員-電機:電路學概要#137155
113年 · #137155
113年 - 113 國營臺灣鐵路股份有限公司_從業人員甄試_第9階-技術員-電機:電路學概要#119078
113年 · #119078
112年 - 112 鐵路特種考試_高員三級_電力工程:電路學#114956
112年 · #114956
111年 - 111 鐵路特種考試_高員三級_電力工程、電子工程:電路學#108597
111年 · #108597
110年 - 110 鐵路特種考試_高員三級_電力工程、電子工程:電路學#101639
110年 · #101639
109年 - 109 鐵路特種考試_高員三級_電力工程、電子工程:電路學#87167
109年 · #87167
108年 - 108 鐵路特種考試_高員三級_電力工程、電子工程:電路學#76896
108年 · #76896
107年 - 107 鐵路特種考試_高員三級_電力工程、電子工程:電路學#69594
107年 · #69594
106年 - 106 鐵路特種考試_高員三級_電力工程、電子工程:電路學#62340
106年 · #62340
105年 - 105 鐵路特種考試_高員三級_電力工程、電子工程:電路學#60586
105年 · #60586