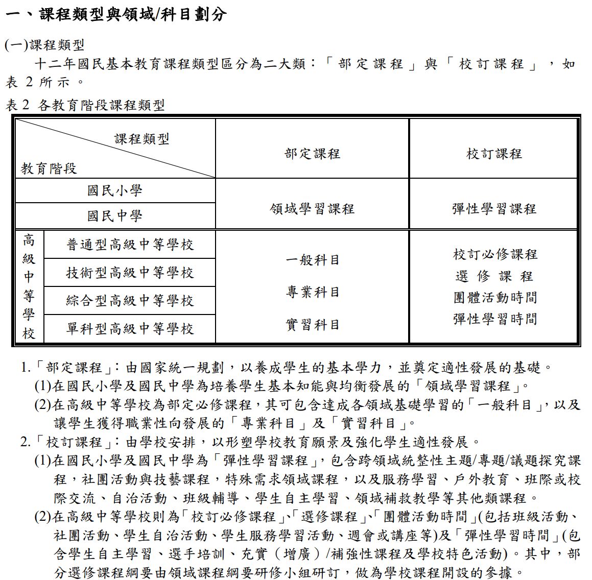
1. 十二年國民基本教育課程類型區分為二大類:「部定課程」與「校
訂課程」,其中「校訂課程」指由學校安排,以形塑學校教育願景
及強化學生適性發展。而在國民小學及國民中學階段之「校訂課程」
為下列何種課程?
(A)彈性學習課程
(B)實習學習課程
(C)社團學習課程
(D)領域學習課程
答案:登入後查看
統計: A(1343), B(25), C(73), D(230), E(0) #2319958
統計: A(1343), B(25), C(73), D(230), E(0) #2319958

