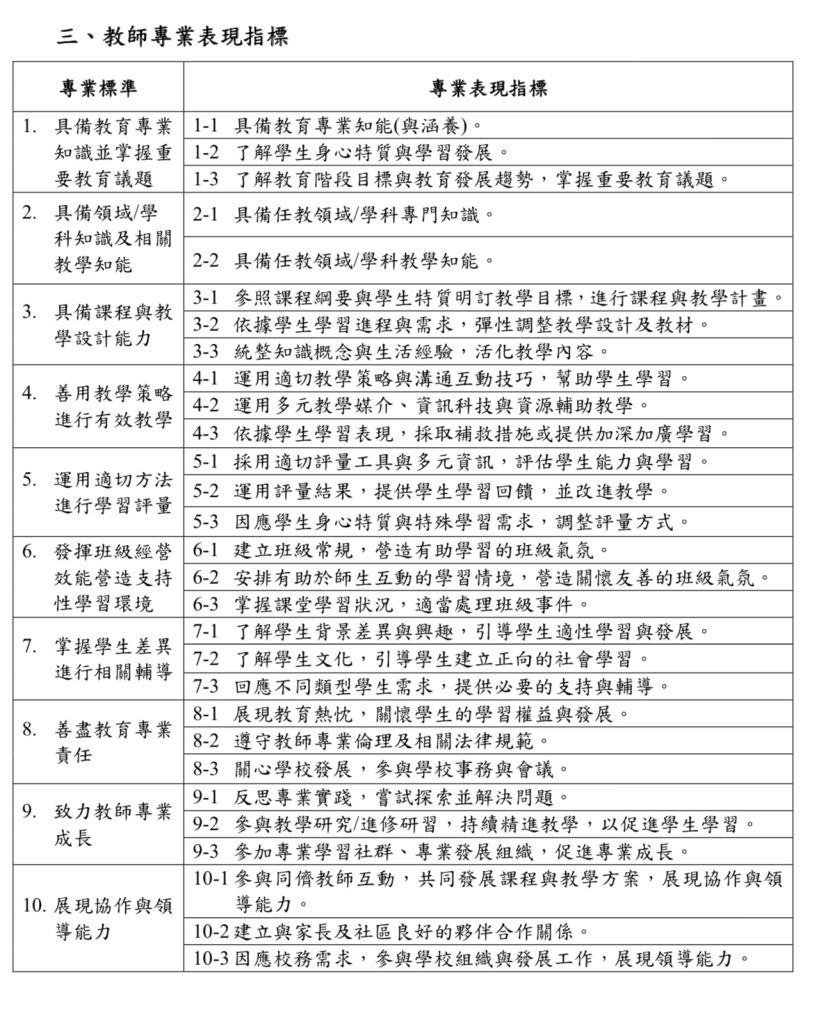
10. 根據教育部於2016年提出的「中華民國教師專業標準指引」,有關「展現教育熱忱,關懷學生的學習權益與發展」,此項專業表現指
標,屬於下列哪一項教師專業標準?
(A)善盡教育專業責任
(B)掌握學生差異進行相關輔導
(C)善用教學策略進行有效教學
(D)致力教師專業成長
統計: A(8243), B(1546), C(833), D(674), E(0) #2388835
詳解 (共 10 筆)
補充相關考古題
31.根據《中華民國教師專業標準指引》的內涵,「教師應能反思專業實踐,嘗試探索並 解決問題」應屬於哪一項標準?
(A)致力教師專業成長
(B)善盡教育專業責任
(C)具備課程與教學設計能力
(D)具備教育專業知識並掌握重要教育議題
2 「中華民國教師專業標準指引」十大標準中,「教師能統整領域/學科知識概念,並結合學生的生活經驗,引用實例幫 助學生理解知識,活化教學內容」,屬於下列哪一個標準的內涵?
(A)具備領域/學科知識及相關教學知能
(B)具備課程與教學設計能力
(C)善用教學策略進行有效教學
(D)掌握學生差異進行相關輔導
33.依據教育部 105 年公布的「中華民國教師專業標準指引」中,提出 10 項教師專業標準。 試問「展現教育熱忱,關懷學生的學習權益與發展」與「關心學校發展,參與學校事務與 會議」之專業表現指標,係屬於下列哪一項專業標準?
(A)善盡教育專業責任
(B)致力教師專業成長
(C)展現協作與領導能力
(D)發揮班級經營效能營造支持性學習環境
45 根據 2016 年《中華民國教師專業標準指引》的內涵,「教師應展現教育熱忱與使命感,維護學生的學習 權益,關懷學生需求,開展學生潛能。」應屬於下列那一項標準?
(A)善盡教育專業責任
(B)致力教師專業成長
(C)展現協作與領導能力
(D)具備課程與教學設計能力
66. 下列何者不是「中華民國教師專業標準指引」中所提出的教師專業標準?
(A)善盡教育專業責任
(B)展現協作與領導能力
(C)倡導教學專業
(D)致力教師專業成長。

記憶口訣易混淆考法如下
責任:本身要有熱忱、遵守法規,再擴展到學生的群益,最後是學校事務
成長:反思、工作坊、學習社群、進修(跟老師能力有關)
課程與教學設計能力:結合生活經驗、活化教學內容
善用教學策略進行有效教學:溝通互動、多元媒介、補救教學或加深加廣