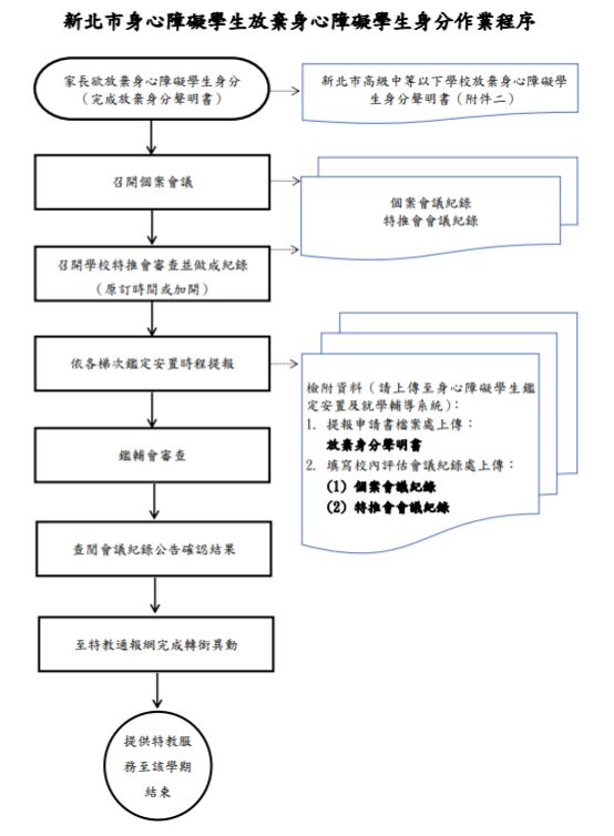
11. 持有特殊教育鑑定證明之特教學生,若欲放棄特教身份…
(A) 有個別化教育計畫會議決議簽名,就無需簽立放棄特教服務同意書。
(B) 經個別化教育計畫會議決議即可,無需通過特教推行委員會審議。
(C) 鑑定證明有效期限到期,不同意參加後續鑑定者,特教身份自然消失,無需提報。
(D) 以上皆非。
答案:登入後查看
統計: A(1), B(4), C(49), D(238), E(0) #3426839
統計: A(1), B(4), C(49), D(238), E(0) #3426839
