49.下列何者不符合「桃園市學前身心障礙學生鑑定及安置流程」?
(A) 須由家長或監護人提出申請
(B) 由家長上網提報,並將資料送至鑑輔會
(C) 經鑑定後,幼兒可被安置在學前集中式特教班
(D) 入班後三個月由學校評估安置的適切性,有需要可申請重新安置

答案:登入後查看
統計: A(369), B(2368), C(856), D(561), E(0) #2936799

詳解 (共 6 筆)

#5768209
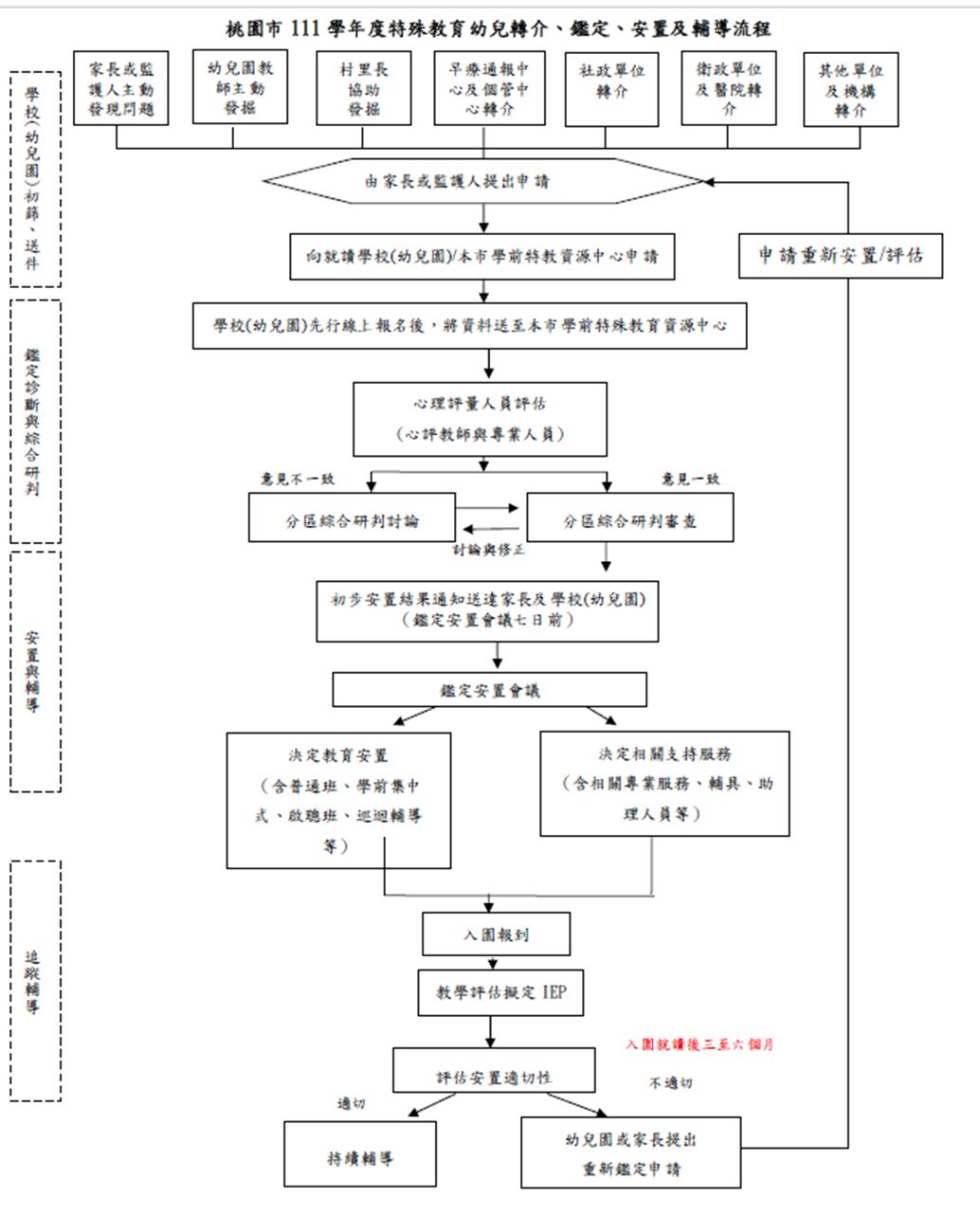
(B) 由家長幼兒園上網提報,並將資料送至鑑輔會學前特教資源中心
49
0
#5830819

(資料來源:桃園市111學年度學前特殊教育幼兒鑑定安置實施計畫 )
64774108765e4.jpg

17
0
#5821264
1.家長向幼兒就讀之幼兒園特教業務承辦人...
(共 61 字,隱藏中)
前往觀看
14
0
#5738436
桃園市 111 學年度學前特殊教育幼兒鑑...


(共 204 字,隱藏中)
前往觀看
12
0
#6406944
發現 由家長或監護人向幼兒園提出申請 幼...
(共 147 字,隱藏中)
前往觀看
10
0
#5527345
參考 新竹縣 學前身心障礙學生鑑定安置手...

(共 23 字,隱藏中)
前往觀看
10
11

私人筆記 (共 2 筆)

私人筆記#4878453
未解鎖
(B)由家長上網提報,並將資料送至鑑輔會...

(共 90 字,隱藏中)
前往觀看
10
1
私人筆記#7903605
未解鎖
. (B) 由家長上網提報   ...
(共 92 字,隱藏中)
前往觀看
4
0