7. 依憲法增修條文規定,下列關於緊急命令之敘述,何者正確?
(A)總統有發布緊急命令之權,但以立法院休會期間為限
(B)緊急命令發動之要件,以國家遇有天然災害、癘疫,或國家財政經濟上有重大變故,須急速處分者為限
(C)總統發布緊急命令,得經行政院會議決議,並送立法院事後追認
(D)緊急命令經立法院追認後,於生效期間總統仍得解散立法院
(A)總統有發布緊急命令之權,但以立法院休會期間為限
(B)緊急命令發動之要件,以國家遇有天然災害、癘疫,或國家財政經濟上有重大變故,須急速處分者為限
(C)總統發布緊急命令,得經行政院會議決議,並送立法院事後追認
(D)緊急命令經立法院追認後,於生效期間總統仍得解散立法院
答案:登入後查看
統計: A(78), B(2863), C(5896), D(244), E(0) #2397056
統計: A(78), B(2863), C(5896), D(244), E(0) #2397056
詳解 (共 10 筆)
#4166112
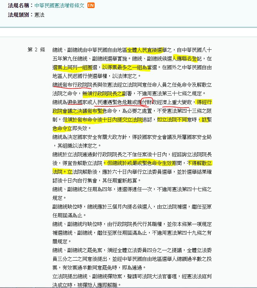
第 43 條
國家遇有天然災害、癘疫,或國家財政經濟上有重大變故,須為急速處分時(B),
國家遇有天然災害、癘疫,或國家財政經濟上有重大變故,須為急速處分時(B),
總統於立法院休會期間,得經行政院會議之決議,依緊急命令法,發布緊急命令,為必要之處置。
但須於發布命令後一個月內提交立法院追認。(A)
如立法院不同意時,該緊急命令立即失效。
增第二條
但總統於戒嚴或緊急命令生效期間,不得解散立
法院。(D)
法院。(D)
240
25
#4315134
A、B選項是憲法條文;題目是問「憲法增修條文」
憲法§43
國家遇有天然災害、癘疫,或國家財政經濟上有重大變故,須為急速處分
時,總統於立法院休會期間,得經行政院會議之決議,依緊急命令法,發
布緊急命令,為必要之處置。但須於發布命令後一個月內提交立法院追認
。如立法院不同意時,該緊急命令立即失效。
憲法增修條文 第2條 第3項
總統為避免國家或人民遭遇緊急危難或應付財政經濟上重大變故,得經行
政院會議之決議發布緊急命令,為必要之處置,不受憲法第四十三條之限
制。但須於發布命令後十日內提交立法院追認,如立法院不同意時,該緊
急命令立即失效。
D選項在憲法增修條文第2條 第5項 但書
但總統於戒嚴或緊急命令生效期間,不得解散立法院。
227
0
#4443749
B沒有「為限」還有其它情況(憲增2第三項)
C+2 第三項: 還有避免人民遭遇緊急危難
*統整共四個情況:
1天然災害 2疫癘(大流行疾病如Covid-19)3財政上重大變故 4人民遭遇緊急危難
感謝樓下提供截圖。
53
1
#4505419

28
2
#4300369
(B)參考憲法43條、增修條文第二條、釋字543號解釋:
憲法增修條文第二條第三項規定:「總統為避免國家或人民遭遇緊急危難或應付財政經濟上重大變故,得經行政院會議之決議發布緊急命令,為必要之處置,不受憲法第四十三條之限制。但須於發布命令後十日內提交立法院追認,如立法院不同意時,該緊急命令立即失效。
26
1