阿摩線上測驗
登入
首頁
>
電子學
>
107年 - 107 地方政府特種考試_三等_電力工程、電子工程:電子學#73695
> 申論題
題組內容
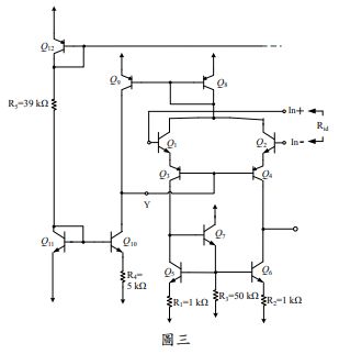
三、圖三所示為 741 放大器之偏壓電路及第一級差動電路。
⑴請繪出第一級之小信號等效電路。(10 分)
相關申論題
⑴推導輸出電壓(vo),用 vi1,vi2,Ra,Rb,Rc,Rd表示。(10 分)
#300011
⑵推導共模增益(Acm)。(10 分)
#300012
⑶推導共模拒斥比(CMRR)為無限大的條件,用 Ra,Rb,Rc,Rd表示。 (5 分)
#300013
⑴假設運算放大器的輸入電阻為無限大,輸出電阻為零。請推導回授係 數 β,用 Ra,Rb表示。(10 分)
#300014
⑵假設開迴路電壓增益為 103 ,回授係數 β=0.099,求閉迴路電壓增益 Af。(15 分)
#300015
⑵假設電晶體 Q1,Q2,Q3,Q4集級(collector)的直流電流均為 10 μA, 所有電晶體 β=199,VT=25 mV,求第一級差動電路之輸入電阻 Rid。 (15 分)
#300017
⑴請用理想二極體設計布林代數為 Y=A+B+C 的邏輯電路,請畫出電路 圖。(15 分)
#300018
⑵請寫出真值表。(10 分)
#300019
6. 已知下圖疊接放大電路之MOSFET參數K₁=K₂=0.5mA/V²,靜態汲極電流ID為0.5mA,則電路之gm為?
#566892
5. 如圖所示電路,Vi=3.77cos377tV,R=100kΩ,C=1μF,電容電壓初值為零,則輸出電壓Vo為?
#566891
相關試卷
115年 - 115-1 臺北市立大安高工教師甄選試題_電子/控制科:電子學#138452
115年 · #138452
115年 - 115 國營臺灣鐵路股份有限公司從業人員_甄試試題_第10階-助理技術員-電力、電務:電子學概要#138261
115年 · #138261
114年 - 114 地方政府公務特種考試_三等_電力工程、電子工程、電信工程:電子學#134800
114年 · #134800
114年 - 114 地方政府公務特種考試_四等_電力工程、電子工程、電信工程:電子學概要#134742
114年 · #134742
114年 - 114 專技高考_電子工程技師:電子學#133712
114年 · #133712
114年 - 114 公務升官等考試_薦任_電力工程、電子工程、電信工程:電子學#133247
114年 · #133247
114年 - 114 原住民族特種考試_四等_電子工程:電子學概要#130947
114年 · #130947
114年 - 114 專技高考_專利師(選試專業英文及電子學)、專利師(選試專業日文及電子學):電子學#130110
114年 · #130110
114年 - 114 普通考試_電力工程、電子工程、電信工程:電子學概要#128790
114年 · #128790
114年 - 114 高等考試_三級_電力工程、電子工程、電信工程:電子學#128768
114年 · #128768