阿摩線上測驗
登入
首頁
>
電子學
>
103年 - 103 中央造幣廠_新進人員甄試_評價職位/操作員/電機科:電子學概要#93836
> 申論題
題組內容
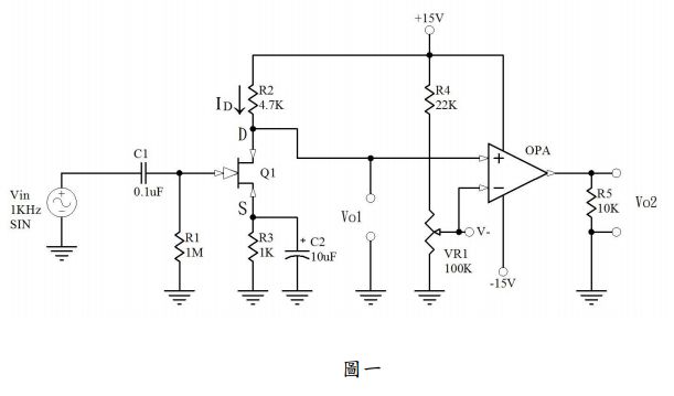
一、 如圖一所示電路,假設 OPA 為理想運算放大器,且 Q
1
場效電晶體之
, 請問:
⑴Q
1
為何種放大組態?【3 分】
相關申論題
⑵汲極電流約為何?【4 分】
#386779
⑶汲源電壓約為何?【4 分】
#386780
⑷互導 gm 約為何?【4 分】
#386781
⑸Q1電壓增益約為何?【4 分】
#386782
(6)OPA 電路功能為何?【3 分】
#386783
(7)若輸出要為方波,則 V-電壓大小約為何?【3 分】
#386784
1.說明二極體D1、D2導通狀態?【5 分】
#386785
2. I1電流為何?【5 分】
#386786
3. I2電流為何?【5 分】
#386787
⑵如圖二(B)所示電路,假設 OPA 為理想運算放大器,若 R=2KΩ、, 試求:電壓增益為何?【10 分】提示:可先假設 Vin=V1-V2,則
#386788
相關試卷
115年 - 115-1 臺北市立大安高工教師甄選試題_電子/控制科:電子學#138452
115年 · #138452
115年 - 115 國營臺灣鐵路股份有限公司從業人員_甄試試題_第10階-助理技術員-電力、電務:電子學概要#138261
115年 · #138261
114年 - 114 地方政府公務特種考試_三等_電力工程、電子工程、電信工程:電子學#134800
114年 · #134800
114年 - 114 地方政府公務特種考試_四等_電力工程、電子工程、電信工程:電子學概要#134742
114年 · #134742
114年 - 114 專技高考_電子工程技師:電子學#133712
114年 · #133712
114年 - 114 公務升官等考試_薦任_電力工程、電子工程、電信工程:電子學#133247
114年 · #133247
114年 - 114 原住民族特種考試_四等_電子工程:電子學概要#130947
114年 · #130947
114年 - 114 專技高考_專利師(選試專業英文及電子學)、專利師(選試專業日文及電子學):電子學#130110
114年 · #130110
114年 - 114 普通考試_電力工程、電子工程、電信工程:電子學概要#128790
114年 · #128790
114年 - 114 高等考試_三級_電力工程、電子工程、電信工程:電子學#128768
114年 · #128768