阿摩線上測驗
登入
首頁
>
電子學
>
100年 - 100 鐵路特種考試_員級_電力工程、電子工程:電子學概要#45656
> 申論題
題組內容
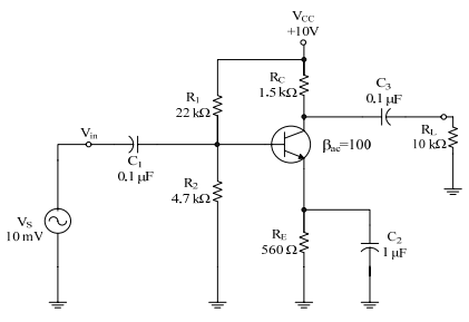
四、依下圖回答下列問題:
⑵計算臨界頻率。(10 分)
相關申論題
⑴寫出各放大器之名稱。(6 分)
#153995
⑵導出電壓增益之公式並求其數值。(14 分)
#153996
⑴求出上激發點(UTP)及下激發點(LTP)電壓。(10 分)
#153998
⑵畫出輸出電壓波形。(10 分)
#153999
⑴應用米勒定理畫出下圖小訊號電路,並求高頻率之等效電路。其中Cbc = 3 pF及Cbe = 1 pF。(10 分)
#154000
6. 已知下圖疊接放大電路之MOSFET參數K₁=K₂=0.5mA/V²,靜態汲極電流ID為0.5mA,則電路之gm為?
#566892
5. 如圖所示電路,Vi=3.77cos377tV,R=100kΩ,C=1μF,電容電壓初值為零,則輸出電壓Vo為?
#566891
4. 如圖所示電路,若運算放大器具理想特性且Vo=12V,試求電流源I1為?
#566890
3. 如圖所示主動式帶通濾波器,其高頻截止頻率為fH,低頻截止頻率為fL,若C₂=5C₁,R₂=4R₁,則fH/fL為?
#566889
2. 如圖所示電路,假設電源電壓VDD=20V,VSS=-20V,且工作點設置於VGS=-1V,VDS=9V,ID=7mA,汲極電阻RD值約為?
#566888
相關試卷
115年 - 115-1 臺北市立大安高工教師甄選試題_電子/控制科:電子學#138452
115年 · #138452
115年 - 115 國營臺灣鐵路股份有限公司從業人員_甄試試題_第10階-助理技術員-電力、電務:電子學概要#138261
115年 · #138261
114年 - 114 地方政府公務特種考試_三等_電力工程、電子工程、電信工程:電子學#134800
114年 · #134800
114年 - 114 地方政府公務特種考試_四等_電力工程、電子工程、電信工程:電子學概要#134742
114年 · #134742
114年 - 114 專技高考_電子工程技師:電子學#133712
114年 · #133712
114年 - 114 公務升官等考試_薦任_電力工程、電子工程、電信工程:電子學#133247
114年 · #133247
114年 - 114 原住民族特種考試_四等_電子工程:電子學概要#130947
114年 · #130947
114年 - 114 專技高考_專利師(選試專業英文及電子學)、專利師(選試專業日文及電子學):電子學#130110
114年 · #130110
114年 - 114 普通考試_電力工程、電子工程、電信工程:電子學概要#128790
114年 · #128790
114年 - 114 高等考試_三級_電力工程、電子工程、電信工程:電子學#128768
114年 · #128768