12 貨物稅與關稅屬於下列那一個政府租稅收入的稅基?
(A)所得稅系統
(B)財產稅系統
(C)地方稅系統
(D)消費稅系統
答案:登入後查看
統計: A(356), B(882), C(216), D(3468), E(0) #1870261
統計: A(356), B(882), C(216), D(3468), E(0) #1870261
詳解 (共 7 筆)
#3194627
nn
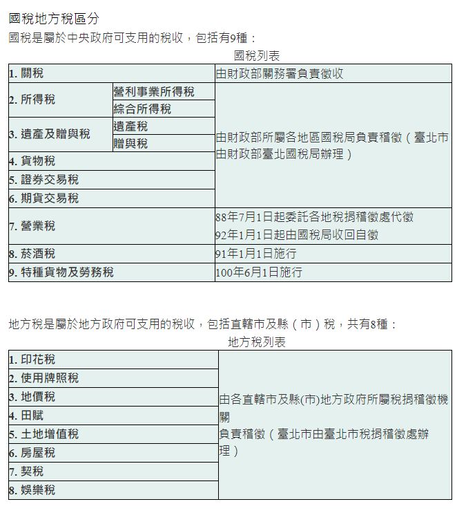
賦稅收入:即政府依法向人民強制課徵的收入,為各國財政來源最重要的。
nn
(1)所得稅:個人綜合所得稅、房地合一稅。
(2)消費稅:即對貨物、銷售行為或消費支出所課徵之稅,如貨物稅、營業稅、關稅、印花稅。
(3)財產稅:即對財產之持有或移轉所刻之稅,如地價稅、房屋稅、土地增值稅、遺產稅、贈與稅。
nn
nn
151
0
#3355595

43
0
#3416985
地方稅:
由各直轄市及縣(市)地方政府所屬的稅捐機關負責稽徵
(臺北市由臺北市稅捐稽徵處辦理)
口訣:田地印房契遇徵兆
1. 田賦
2. 地價稅
3. 印花稅
4. 房屋稅
5. 契稅
6. 娛樂稅
7. 土地增值稅
8. 使用牌照稅
19
0
#3112560
財產稅系統:對財產之持有本身及移轉所課之稅,如:地價稅、
房屋稅、土地增值稅、遺產稅、贈與稅等
阿摩線上測驗: http://www.yamol.tw/tfulltext-%E5%9C%B0%E6%96%B9%E7%A8%85%E7%9A%84%E7%A8%AE%E9%A1%9E.htm#99#ixzz5ZXd6b8DZ
15
0