所屬科目:電工學(電工原理)
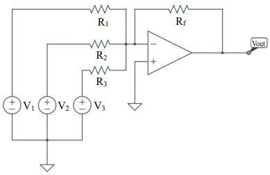
二、某運算放大器電路如下,假設運算放大器的供給電壓為 +V = 15 V ,-V = -15 V ,由負端輸入的電壓 V1、V2、V3 均為 1 V 或 0 V,運算放大 器的正端輸入直接接地,請依據下表設計 R1、R2、R3 及 Rf?(25 分)