所屬科目:高中(學測,指考)模擬考◆國文
1. 下列「 」內的字,讀音前後相同的是:(A)「裨」補闕漏/彈箏搏「髀」(B)橫「槊」賦詩/追本「溯」源(C)相形見「絀」/自知鳩「拙」(D)萬瓦如「甃」/「愀」然變色
2. 下列文句,完全沒有錯別字的是:(A)他個性耿直,遇到不公平總能仗意執言,因此得罪不少小人(B)看到這些四處誆騙詐財之徒終於被判處重刑,真是大塊人心(C)他以懸梁刺股的精神苦讀,終於通過教育部公費留學的考試(D)在滴水不漏的警戒下,竟然還發生竊案,真是令人匪疑所思
3. 下文有甲、乙、丙、丁四處標記。依據文意,「且由於建築設計沒有標準答案」應該填在:創意發想方法是可以學習、鍛鍊的。建築創意的理性思考,不只是「發想」,更重要的是發想的延續, __甲__ ,從一個最初的想法到可以提出比較細部的設計方案,才是完整的創意。這個過程和科學研究相似,需要不斷地進行有系統的探索,__乙__ ,因此設計者必須具有批判能力去檢視自己在探索過程中的產出,由於在工作中不斷的理性創意需求,__丙__ ,強化了他們觸類旁通的思考,因此當我們看到建築師似乎天外飛來一筆的想法,__丁__ ,其實是有理性思考依據的。 (簡聖芬〈建築的理性創意與感性創造〉)(A)甲 (B)乙 (C)丙 (D)丁
4. 依據下文,關於「歲星」的說明,最適當的是: 木星每一年同一日期、同一時刻在天上的相對位置都會向東偏移 30 度,大約每 12 年左右就會在天上繞一圈而再次回到原位。由於「12」這個數字這與地支的數量相同,因此木星又被先民用來紀年,稱為「歲星」。不過用木星來紀年有幾個問題。首先,木星的週期事實上略小於 12 年,隨著日子一天天過去,誤差會愈變愈大。另外,木星每一年的位置是往東方偏移,與我們所習慣日月星辰的東升西落相反。漸漸地傳統信仰中就多出了一顆假想的「太歲」星,這顆假想的星週期剛好 12 年,而且每年的位置是往西方偏移,完美地符合曆法的需求。久而久之以後,民間就改用「太歲」來紀年了。 (許世穎〈五行與五星:古代中國眼中的行星〉)(A)因木星在天空運行的位置常會發生偏移,故古人將木星視為地支的化身(B)古人觀察發現歲星出現的位置每年會向東移動,與日月的升落方向相反(C)為了配合傳統信仰,古人假設歲星每隔 12 年會反向運行一次,以符合曆法變化(D)古人觀測歲星的運行結果後找到太歲星,便將之運用在曆法中以推估生活吉凶
5. 下列是一段古文,依據文意,甲、乙、丙、丁排列順序最適當的是:文學言:「天下不平,庶國不寧,明王之憂也。」故王者之於天下,甲、則謂之不樂乙、猶一室之中也丙、故民流溺而弗救丁、有一人不得其所非惠君也。 (《鹽鐵論》)(A)丁丙乙甲 (B)丁乙丙甲 (C)乙丙甲丁 (D)乙丁甲丙
6. 依據上文,關於清治臺灣遊宦文人作品的解讀,說明最適當的是:(A)現存臺灣遊宦文人作品的內容,以呈現臺灣各地風土民情為大宗(B)講究實用是臺灣宦遊作家的寫作原則,故多以創作單篇散文為主(C)為了上級督導所需,調任臺灣的遊宦文人多熱衷於訂定紳民公約(D)查找臺灣遊宦文人的實用性散文時,可從史部、集部的圖書著手
7. 關於作者對清治臺灣遊宦實用散文的觀察與認識,說明不適當的是:(A)想了解清代臺灣軍政措施的變遷,可從任職過臺灣的文人著作中尋覓(B)因各級官員調任後習慣保留公文書札,故可作為編纂個人回憶錄所用(C)兩度任職臺灣的陳璸,曾以條陳說明自己對管理臺灣縣的看法與建議(D)徐宗幹曾於擔任分巡臺灣道期間,向臺灣百姓表示應要共同守護山林
8. 依據〈全臺紳民公約(三)〉的宣示,說明最適當的是:(A)以風水之說破題,向臺灣百姓指出礦產資源若遭毀壞,將不利於未來發展(B)鼓勵百姓籌組巡守隊,若發現盜賣自然資源者,應即就地正法以確保正義(C)認為官紳、百姓若能通力合作,共謀海路安全,才能捍衛臺灣的經濟命脈(D)官方藉此教導百姓應該要保護臺灣的煤炭資源,方能地盡其利,貨暢其流
9. 上文認為「一般庶民沒有能力,也不需使用『文』」的主要原因是:(A)東亞各國的民間交流以口語為主,故國際間的溝通無須使用「文」(B)認字與寫作是熟悉「文」的基本功,此與普通百姓的生活沒有交集(C)庶民的生活缺少文化刺激,故難以藉「文」來撼動士人階層的利益(D)以建構文學理論為主的書面文言文,並不適合普通百姓日常的使用
10. 關於作者對「語」與「文」的觀察,最符合上文觀點的是:(A)現代設置國文學科的初衷,是教育民眾應掌握語文發展的規律(B)語文教育者主張言文一致,是因傳統士人重視文化傳承的影響(C)從歷史發展來看,語、文二者牽涉的概念,既有交融也有排斥(D)中國沒有標準語,是各地方言勢力彼此干涉與妥協的結果所致
11. 依據上文,關於雙方產生談判需求的原因,說明最適當的是:(A)決定走上談判前雙方必須積累共識,故早收條款有促談的功能(B)經過協調後雙方仍無法解決歧異,故委請第三者加入談判調解(C)雙方體認各自扮演黑白臉的做法,並無助於澈底解決眼前危機(D)深刻明白雙方存在需要化解的議題,同時也有意願想共同解決
12. 依據上文,下列文句所暗示的說話策略,解讀最適當的是:判斷文句 策略解讀
13. 關於① 、② 是否符合上文內容,最適當的研判是:① 談判是種你來我往的攻防過程,雙方若能持續對談,意謂各自覺得有利可圖。② 懂得說故事的談判者,能從自己的立場出發,讓利給對方,獲得雙贏。(A)①、②皆符合 (B)①符合,②不符合(C)① 不符合,② 無法判斷 (D)①無法判斷,②符合
14. 依據上文,關於作者於散步之後的思考所得,說明最適當的是:(A)緬懷曾經走過的路,對文字所記錄、刻畫的記憶,覺得既奇特而又熟悉(B)感傷此生居無定所,故須奮力寫作,甚至奔波各地才能求得溫飽的歲月(C)盤點二十年來的創作歷程,感謝出版社長期以來對作者日常生活的關心(D)閱讀能幫人找回逝去的時光,進而體會日光比燈光更能給人帶來安全感
15. 下列文句,不能表現「眷戀過去」的是:(A)長安古道馬遲遲,高柳亂蟬嘶。夕陽島外,秋風原上,目斷四天垂。 歸雲一去無蹤跡,何處是前期?狎興生疏,酒徒蕭索,不似去年時(B)簾外雨潺潺,春意闌珊,羅衾不耐五更寒。夢裡不知身是客,一晌貪歡。 獨自莫凭欄,無限江山,別時容易見時難。流水落花春去也,天上人間(C)池塘水綠風微暖,記得玉真初見面。重頭歌韻響琤琮,入破舞腰紅亂旋。 玉鉤闌下香階畔,醉後不知斜日晚。當時共我賞花人,點檢如今無一半(D)東望山陰何處是?往來一萬三千里,寫得家書空滿紙,流清淚,書回已是明年事。 寄語紅橋橋下水,扁舟何日尋兄弟?行遍天涯真老矣!愁無寐,鬢絲幾縷茶煙裡
16. 關於上文的寫作手法,說明最適當的是:(A)運用抽象且繁複的形容詞,細膩描繪看不見的聲音,讓讀者能夠身歷其境(B)透過描述歌手開口唱歌前後的細節內容,表現出在場聽眾如痴如醉的感受(C)大量使用疊字詞用以凸顯歌手在演唱時的專注,反映歌手獨特的發聲技巧(D)藉由對比孩童哭聲與歌手歌聲的音量大小,暗示現場演出需要預演與彩排
17. 關於作者對巴奈歌聲的描述,說明最適當的是:(A)清澈明亮,且在開闊的空間中演唱更能彰顯巴奈的特色(B)具溶解力,能讓不同年齡的聽眾感受到巴奈苦練的成果(C)嫵媚動人,在同一個場地演出時容易吸引顧客上門消費(D)沉重厚實,藉吉他的伴奏可聽出巴奈有意突破秩序框架
18. 依據上文,關於作者所描述的巴奈形象,說明最適當的是:(A)從巴奈願意一步一步調整孩子的發聲技巧,可知她具備教育熱忱(B)從巴奈與先生攜手步入會場的服飾裝扮中,可知她善於創造潮流(C)從巴奈指示聽眾要想像「海的波浪」而唱,可知她力求天人合一(D)從巴奈測試麥克風發現不合用而將就使用,可知她懂得隨遇而安
19. 依據上文,顧炎武認為寫作八股文作品應該要重視:(A)蘊含作者針砭時政的救國意圖 (B)闡明官員學貫古今的個人修養(C)發揮文人隱惡揚善的勸世本質 (D)融通古人用字遣詞的取法奧妙
20. 關於顧炎武建議外甥的事,說明最適當的是:(A)召集若干寒門苦讀的學士組成讀書會,撰寫一、二十篇閱讀摘要,供學者參考(B)仿照《四書》、五經的寫作方法,挑選合乎古文句法的經典篇章作為學習範例(C)將前代賢臣的篇章編為示例,用以教導學子如何避免在科考寫出有弊病的作品(D)網羅北方精通文學的學者,請其先注解一批自己的作品,然後再指導學生創作
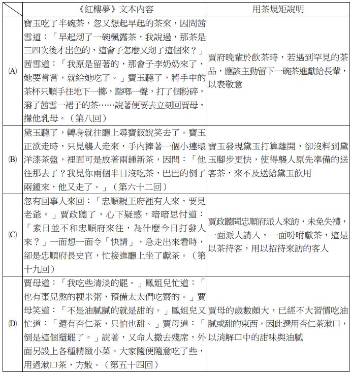
21. 上文畫底線的缺空處,依據文意脈絡,最適合填入的敘述是:(A)與丫鬟之間曾發生衝突(B)生活開支的餘裕與拮据(C)與黛玉的關係親疏有別(D)用茶規矩的繁複與輕簡
22. 依據上文,關於《紅樓夢》文本中用茶規矩的說明,最適當的是:
23. 關於「色、香、味」一詞用法的變化,說明最適當的是:(A)唐代白居易首先使用「色、香、味」一詞描述荔枝由新鮮到不新鮮的過程(B)自宋代起,文獻裡若提到荔枝釀成的酒,多半以「色、香、味」形容味道(C)明清之際興起用「色、香、味」描述肉類料理與果品、酒類搭配後的口感(D)清代出現「色、香、味俱佳」的說法後,顯示人們重視高營養的飲食需求
24. 關於作者對「色、香、味」一詞的考察,說明最適當的是:(A)明清食譜中常出現「色、香、味」一詞,反映廚師嘗試透過文字展現烹飪技巧(B)「色、香、味」一詞最初用以形容荔枝,故葉盛藉此說明櫻桃的滋味勝過荔枝(C)學者在爬梳歷史資料後發現「色、香、味」一詞的使用範圍有逐漸擴大的趨勢(D)從清代留下的文本可知,李漁重視烹調食材的程序,而高立婦講究火候的強弱
25. 下列文句畫底線的詞語,運用適當的是:(A)經營企業的人必須要目光如炬,才能在瞬息萬變的時局中掌握先機(B)這間咖啡廳門庭若市的關鍵,乃因甜點師傅能自出機杼,開發新品(C)不久前他才剛升上組長,現在便得隴望蜀地開始算計圖謀科長之位(D)美國、加拿大兩國交流頻繁,關係密切,真可謂是再現秦晉之好啊(E)這條河經過整治以後,河清海晏的風光吸引許多網紅前來直播介紹
26. 下列各組「 」內的詞,意義前後相同的是:(A)不足「為」外人道也/安可「為」俗士道哉(B)失其所「與」,不知/昔者,仲尼「與」於蜡賓(C)一日克己復禮,天下「歸」仁焉/後五年,吾妻來「歸」(D)若夫銀鈎鐵畫,「固」數難窺/昔之盛,「固」余所不見(E)縱一葦之所「如」,凌萬頃之茫然/是故弟子不必不「如」師
27. 依據下文,關於臺灣的林產業發展,說明適當的是:我國自 80 年全面禁伐天然林後,其後陸續限制伐區皆伐面積、年度伐採量、不再放租新租約後,林產業除遠走海外,就是利用庫存的木材、進口國外木材及其產製品作為營生之需,由進出口之木材量統計資料可知,2003~2013 年間不含漿類、紙類、加工木質產品及家具等,平均每年進口 687 萬立方公尺的木材及其相關產製品,而出口僅 19.5 萬立方公尺。2015 年舉行的國際氣候變遷會議通過之《巴黎協議》中,已將減少毀林和森林退化導致的二氧化碳排放,加上對森林的「可持續管理」和「森林碳儲存能力的提升」正式列入工作項目。預估到 2030 年,開發中國家透過適當且有目的的經營人工林,將可吸存約相當440 萬座種滿樹木的大安森林公園。反饋到減少森林退化導致二氧化碳排放的工作上,就是透過適當的砍伐利用,讓木材中吸附的二氧化碳可長時間被固定住、減少排放到大氣層中,而後續的植樹造林可以立即發揮固定二氧化碳的功能,讓總體之二氧化碳吸附量反而是增加的,臺灣為與國際在氣候變遷議題上接軌,避免受到因為整體二氧化碳排放量過多而受到國際經濟壓力,並提升木材自給率,需要以人工林為標的推動林產業來因應。 (黃志堅、張斌〈臺灣還需不需要林產業?〉,《農政與農情》第 287 期)(A)本文雖然是以問句命題,但就其文章脈絡而言,作者已經預設臺灣需要林產業的結論(B)從歷年進出口木材的統計數據可知,臺灣林產業因本地競爭激烈而紛紛出走海外發展(C)適當地經營人工林,不僅有助於減少碳排放,也能避免森林因為退化而排放二氧化碳(D)臺灣的林產業應該嘗試開發森林,學習管理森林公園與如何長期固定二氧化碳的技術(E)若要提升木材自給率,避免國際經濟壓力影響臺灣,政府應該解除天然林的採伐禁令
28. 「孔乙己自己知道不能和他們談天,便只好向孩子說話」,前、後句有「因為……所以……」的語意邏輯關係,意指因為「孔乙己自己知道無法和他們談天」,所以「只好向孩子說話」。下列文句___________與____________ 處,具有相同語意邏輯關係的是:(A)世人原諒瓦格涅的疎狂,可是他們不會原諒我(B)大人要的,不用問價,肯要我的東西,就算運氣好(C)由於沒有了樹林的遮擋,風稍大了,夾著凌晨近四時的森冷寒氣(D)其他人都吃驚的圍攏過來,她們好似不敢相信,一向溫順乖巧的秀潔也會跟人吵架(E)到了就好了,知道我已經在巴黎就夠了,我竟耽於這個感受,一時失去觀光街頭的心情
29. 關於銅鏡(含古鏡)的價值,符合下列資料所述的是:(A)以銅鋅合金鑄造鏡子並不適合再鍍水銀,因為水銀會覆蓋鏡面的圖案(B)鏡背文字可能暗藏使鏡面透光的祕訣,學者宜仔細研究其與道術的關聯(C)明清時期銅鏡的市場價值較低,是因其不敵玻璃鏡的競爭而退出古玩市場(D)鏡子是古人生活裡的常見器物,考察其用途可使我們深入了解古代社會形貌(E)若某鏡被指定為重要古物,除年代久遠外,還有可能是因其製作工法已經失傳
30. 關於甲、乙二文的寫作手法,說明適當的是:(A)甲文以「丘未之逮也,而有志焉」,表明這是作者親身體驗後的感悟(B)乙文以孟子論點被忽視發端,反駁研究傳統哲學的學者對儒家的批評(C)甲文藉古今人物對話呈現立場,乙文則運用自問自答的方式陳述立場(D)二文作者為論證自己的觀點,分別引用周公與亞里斯多德之語為例證(E)若以儒家的政治觀點來統整二文,可以說儒家以追求整體和諧為目標
31. 關於甲、乙二文對儒家政治觀點的陳述,說明適當的是:(A)甲文認為理想的政治應該是天下為公,乙文同意儒家政治與文化、教養有關(B)甲文期盼家天下政治應以禮作為規範,乙文則認為人倫與政治活動息息相關(C)甲文主張發展經濟事業以促進政治改革,乙文並未說明經濟與政治間的關係(D)甲文認定天下為家的社會容易引發爭端,乙文認為權力分配失當可能會形成暴民政治(E)甲文指出大同、小康是兩種政治現象,乙文談及政治權力的分配並非儒學的首要任務
34. 關於丙、丁二詩詩意的解讀,說明最適當的是:(占 2 分,單選題)(A)丙詩對比安穩和兵戈的經歷變化,勸慰高適要服老;丁詩則稱讚黃幾復能夠堅持終身學習(B)丙詩以半百與一行的對比凸顯兩人交情匪淺;丁詩以一杯與十年的反差,寄寓分離的苦悶(C)皆以為官清廉惕勵自己:丙詩透過索居落實公私分明,丁詩則以持家四立壁詮釋實踐方法(D)皆化用「雁足傳書」的典故;丙詩用以強調久無音訊,丁詩則用「謝不能」強調聯絡困難
36. 綜合甲、乙、丙、丁之內容提出下列理解,對① 、② 是否適當的研判應是:(占 2 分,單選題)①從丙、丁二詩的內容來看,二詩作者以「寄」字命題是要藉此傳達對友人的心意。②清領時期臺灣文人對丙、丁二詩並未刻意區別高下,而是就自身的性情各自選擇學習典範。(A)① 、②皆適當(B)① 、②皆不適當(C)① 適當、②不適當(D)①不適當、② 適當
32. 請依據甲文,回答下列問題:(1)袁宏道的〈晚遊六橋待月記〉是一篇遊記散文,由下框所示文字來看,作者最後「捨梅就桃」的立場是什麼?(占 2 分,作答字數:10 字以內。)西湖最盛,為春為月。一日之盛,為朝煙,為夕嵐。今歲春雪甚盛,梅花為寒所勒,與杏桃相次開發,尤為奇觀。石簣數為余言:「傅金吾園中梅,張功甫玉照堂故物也,急往觀之。」余時為桃花所戀,竟不忍去湖上。
(2)甲文作者認為:當我們概括性地討論某一文風時,我們需要面對的質疑是什麼?(占 4分,作答字數:40 字以內。不可抄錄原文。)
(3)元代方回在《瀛奎律髓》書中提出「古今詩人當以唐代的杜甫為江西詩派之祖,北宋時的黃庭堅、陳師道、陳與義三人為宗師」的說法。對照甲文觀點,方回提出這個說法的原因最可能是什麼?(占 2 分,作答字數:20 字以內。)
33. 請依據甲、乙二文,回答下列問題:(1)甲文認為「文學作品必然不會完全一樣」、乙文指出「林占梅表示:遣興不分唐宋格」,請分別說明二者對文學如此解釋的理由(共 4 分,①②各占 2 分,作答字數:①②各 10字以內。)
(2)請就甲、乙二文畫底線的文字判斷「討論文學表現的方法」是否屬於歸納法,並說明判斷關鍵是什麼?(共 4 分,甲、乙各占 2 分。勾選與判斷說明合併計算,僅勾選未說明或勾選錯誤者不給分。甲、乙判斷說明的作答字數:各 10 字以內。)
35. 參照丙、丁二詩畫底線處文字,二詩作者分別想要傳達什麼訊息?( (1)(2)各占 2 分,作答字數: (1)(2)各 20 字以內。)