所屬科目:教甄◆電機科
1.如圖 1 所示的 MOSFET 放大電路,若 k=0.1mA/V2,Vt=2V,求直流電壓值為何?(A)2V (B)3V (C)4V (D)5V
4.有一個 0.3mF 的電容器,其端點電壓為 sin300? V,求電容器上的電流 i(0)?(A)1.2A (B)2.4A (C)3.6A (D)4.8A
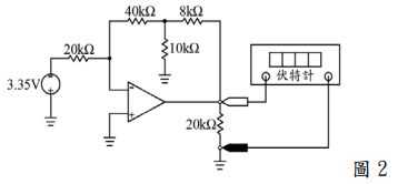
5.求圖 2 所示電路中伏特計的讀值為何? (A)13.4V (B)13V (C)12.4V (D)12V
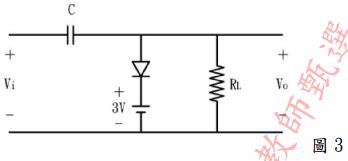
6.理想二極體組成之箝位器(Diode Clampers)電路,如圖 3 所示,若輸入為 0~10V 之方波,試求其輸出電壓範圍? (A)-10~0V (B)-7~3V (C)-3~7V (D)3~10V
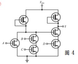
二、填充題: 1.如圖 4 所示 MOSFET 數位電路輸入與輸出關係為何?
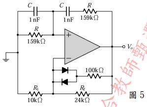
2.如圖 5 所示振盪電路,在電路維持等幅振盪時,二極體兩端的等效電阻值=
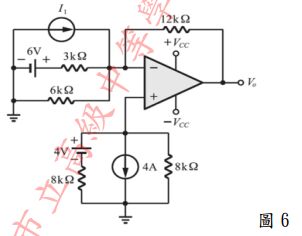
3.如圖 6 所示電路,若運算放大器具理想特性且 Vo=10V,試求電流源I1=______
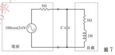
4.如圖 7 中所示電路,為使電源外之阻抗功因值為 1,求 C 值=______
5.如圖 8 所示,游標卡尺精度為 0.05mm,求其讀數是_______
3.如圖 9 所示電路,設 R=1KΩ,+5V 代表邏輯 1,0V 代表邏輯 0,當=1010 時,其輸出電壓 V0為多少?
4.如圖 10 所示電路,設 Vi(t)=Vmsinωt 伏特,試分析 Vi 與 Vo 關係為何?
5.如圖 11 所示之集極回授式共射極放大器及其交流等效電路,試利用節點電壓分析法求解電壓增益 Av?
10.如圖 12 所示,已知=6mA,=-4V,求 Av。
11.試將 F(W,X,Y,Z)=(2,3,10,15)+d(7,11)化簡為 POS 型式。
(2) 若輸入 clock=1KHz,則之頻率輸出為多少?