阿摩線上測驗
登入
首頁
>
電子學
> 96年 - 96 地方政府特種考試_三等_電力工程、電子工程、電信工程:電子學#49301
96年 - 96 地方政府特種考試_三等_電力工程、電子工程、電信工程:電子學#49301
科目:
電子學 |
年份:
96年 |
選擇題數:
0 |
申論題數:
8
試卷資訊
所屬科目:
電子學
選擇題 (0)
申論題 (8)
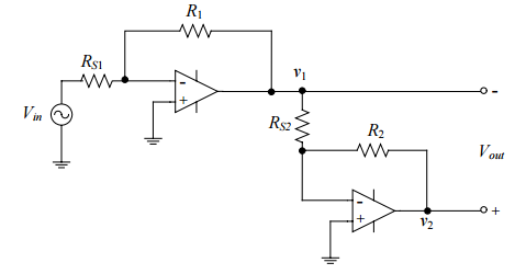
【已刪除】一、如下圖之放大電路,試求電壓增益 V
out
/V
in
。(20 分)
⑴證明若 V
in
> 0.1 V,則 V
out
= − RI
s
e
40V
in 。
【已刪除】 ⑵若二極體與電阻(R)對調,證明若 V
in
>>RI
s
,則 V
out
= − 0.025ln
。
⑴當 V
BB
= 0 V 時,試求 I
B
、I
C
、V
C
與 I
Z
。
⑵當 V
BB
= 10 V 時,試求 I
B
、I
C
、V
C
與 I
Z
。
【已刪除】四、如下圖之電路,試求小訊號輸入阻抗 Z
i
(input impedance)、輸出阻抗 Z
o
(output impedance)、電壓增益 A
v
。A
v
=
(20 分)
⑴試求 V
in
= 0 V 之模差增益(Differential voltage gain)與輸出電壓 V
out
。
⑵試求 V
in
= 1 mV 之共模增益(Common mode gain)與共模斥拒比(Common mode rejection ratio)。