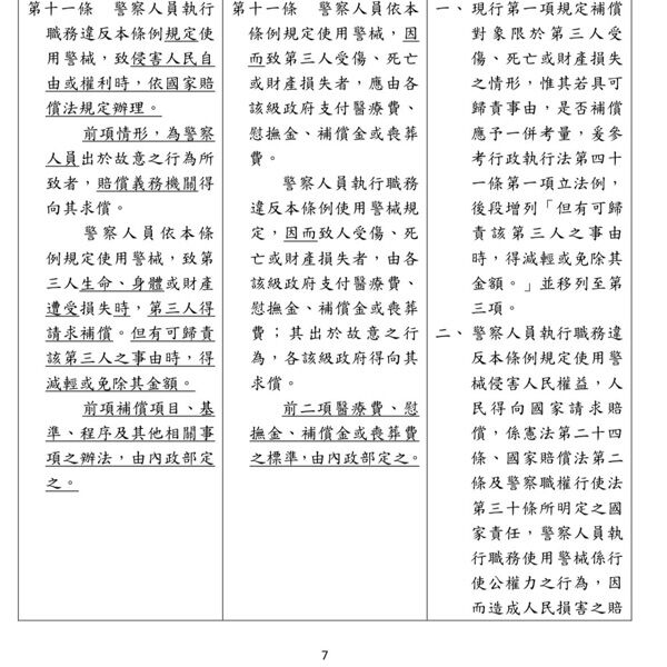
17 111 年 10 月 19 日警械使用條例修正公布有關使用警械之損失補償規定。就此損失補償課題,下 列有關該條例修正前、後差異之敘述,何者正確?
(A)修正前,損失補償額度有限額;修正後,亦有最高限額
(B)修正前,得請求損失補償者,包含相對人與第三人;修正後,則限定於第三人
(C)修正前,請求損失補償之第三人如有可歸責之事由時,法院得減輕或免除其金額;修正後,法 院應減輕或免除其金額
(D)修正前,限於生命、身體、自由、財產之損失,始得請求;修正後,則限於生命、身體、財產 之損失,始得請求
答案:登入後查看
統計: A(2766), B(544), C(346), D(400), E(0) #3255338
統計: A(2766), B(544), C(346), D(400), E(0) #3255338
詳解 (共 4 筆)
#6213874
(B)、(D)刪去法
ㅤㅤ
(C) 修正前,請求損失補償之第三人如有可歸責之事由時,法院得減輕或免除其金額;修正後,法 院應得減輕或免除其金額
ㅤㅤ
(公部門哪次"應"減免了)
13
2
#7269548
(C)

3
0