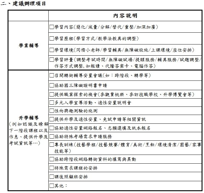
2.某國中資源班教師依據《新竹市身心障礙學生「轉銜服務」建議辦理項目》,為一位新生所擬定的入學 輔導轉銜服務包括:(1)安排課後照顧班,(2)提供自我保護能力訓練,(3)安排小天使協助,以及
(4)提供愛心早餐申請資訊等四項。前述的轉銜服務,並不包括下列哪一個層面内容的?
(A)心理輔導
(B)生活輔導
(C)福利服務
(D)學業輔導
答案:登入後查看
統計: A(1010), B(108), C(72), D(584), E(0) #2029122
統計: A(1010), B(108), C(72), D(584), E(0) #2029122
詳解 (共 10 筆)
#3863336
依據《新竹市身心障礙學生「轉銜服務」建議辦理項目》
(1)安排課後照顧班→升學輔導
(2)提供自我保護能力訓練→生活輔導
(3)安排小天使協助→心理輔導
( 4)提供愛心早餐申請資訊→福利服務
32
0
#4084567




23
0