2. 大雄是安置在國中部普通班的輕度障礙學生,蔡老師想依據《十二年國民基本教育身心障礙相關之特殊需求領域
課程綱要》內容,為大雄編寫 IEP,下列何者較符合自我決策中自主行為的學習表現?
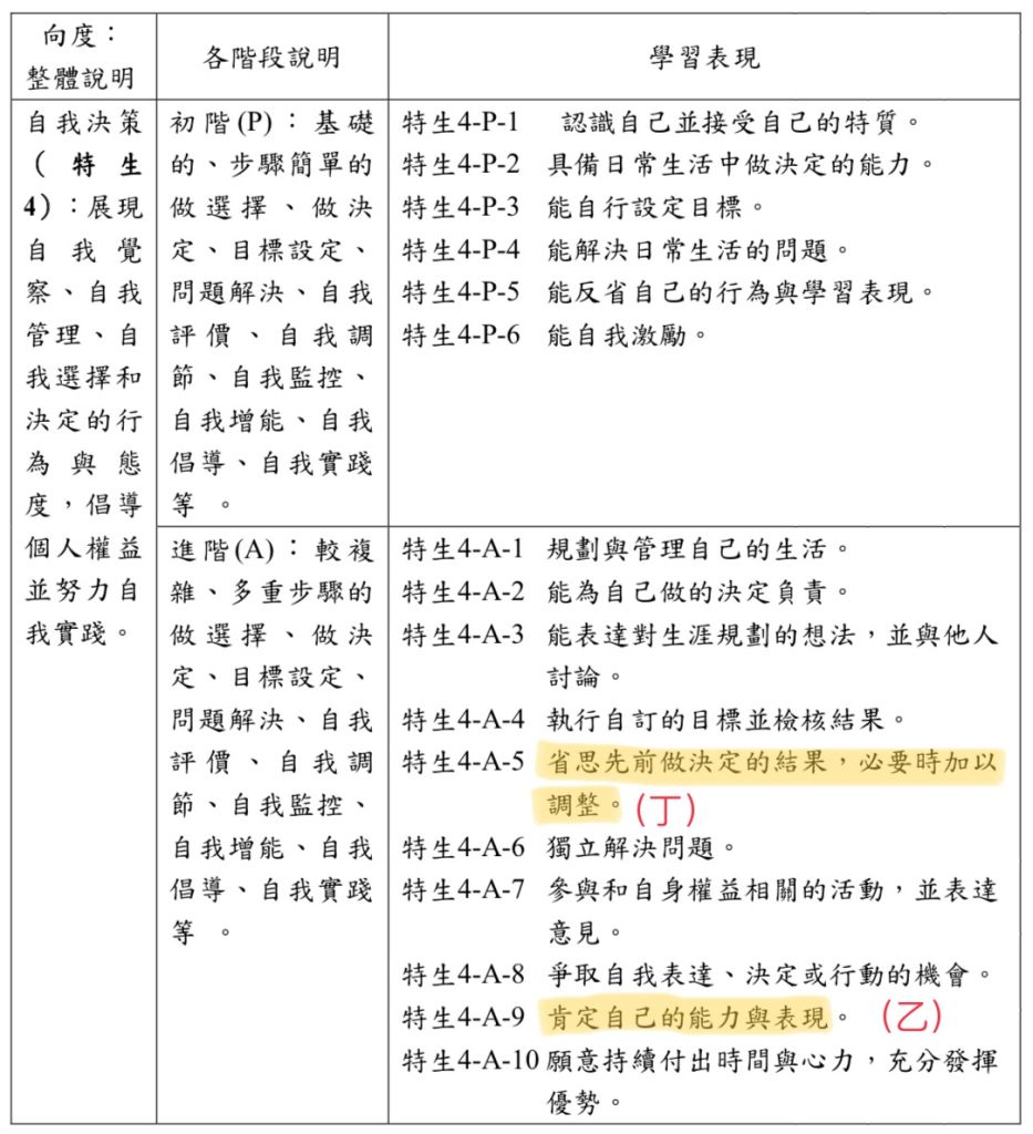
甲、能自我調適,紓解不穩定情緒
乙、能肯定自己的能力與表現
丙、能從他人觀點檢視自己的表現水準
丁、能省思先前決定的結果,必要時加以調整
(A)甲丙
(B)乙丁
(C)乙丙
(D)甲丁
答案:登入後查看
統計: A(71), B(815), C(121), D(450), E(0) #2377608
統計: A(71), B(815), C(121), D(450), E(0) #2377608
詳解 (共 4 筆)
#4139726

29
0
#5324387
甲、丙來自 舊課綱


8
0
#4722995
回應二樓~
我想可能是要先肯定、了解自己的能力為何,才會進到自主行動,為自己選擇

附上生活管理綱要截圖

6
0