22.有關醫療器材之敘述,下列何者正確?
(A)直轄市或縣(市)衛生主管機關查獲未經核准擅自製造之醫療器材者,移送檢察機關偵辦
(B)標示與原核准不符,屬藥事法第23條之不良醫療器材
(C)直轄市或縣(市)衛生主管機關查獲標示項目與原來核准不符者,移送檢察機關偵辦
(D)直轄市或縣(市)衛生主管機關查獲未經核准擅自製造之醫療器材,直接沒入銷燬
答案:登入後查看
統計: A(3088), B(2935), C(228), D(989), E(0) #1837921
統計: A(3088), B(2935), C(228), D(989), E(0) #1837921
詳解 (共 10 筆)
#4823311
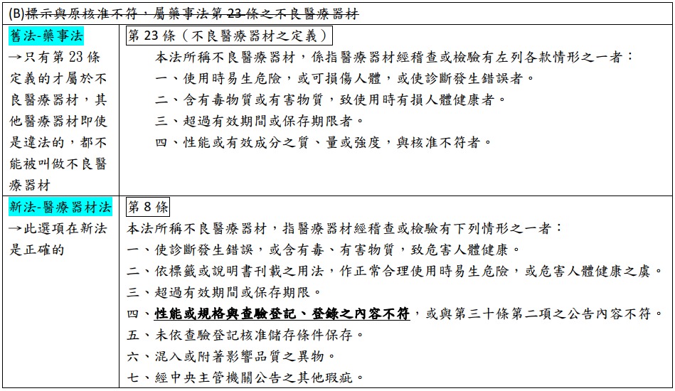
2021更新~若用新法[醫療器材法]與舊法[藥事法]要如何選選項




211
2
#3468630
(B)不良醫療器材
藥事法第23條
只有第23條定義的那些才屬於不良醫療器材
其他醫療器材即使是違法的,都不能被叫做不良醫療器材
(C)標示與原核准不符
藥事法第75條
藥物之標籤、仿單或包裝,應依核准刊載左列事項:
一、廠商名稱及地址。
......
八、其他依規定應刊載事項。
前項第四款經中央衛生主管機關明令公告免予刊載者,不在此限。經中央衛生主管機關公告之藥物,其標籤、仿單或包裝,除依第一項規定刊載外,應提供點字或其他足以提供資訊易讀性之輔助措施;其刊載事項、刊載方式及其他應遵行事項,由中央衛生主管機關定之。
藥事法第92條
違反第六條之一第一項、......、第七十五條規定之一者,處新臺幣三萬元以上二百萬元以下罰鍰。
標示與原核准不符只會有罰鍰,並不會移送檢察機關審辦
參考資料 (罰鍰金額有修法過,資料寫的是舊的)
142
2
#4165096

86
0
#3366770
第 84 條
| 未經核准擅自製造或輸入醫療器材者,處三年以下有期徒刑,得併科新台幣十萬元以下罰金。明知為前項之醫療器材而販賣、供應、運送、寄藏、牙保、轉讓或意圖販賣而陳列者,依前項規定處罰之。因過失犯前項之罪者,處六月以下有期徒刑、拘役或新台幣五萬元以下罰金。 |
本法所稱不良醫療器材,係指醫療器材經稽查或檢驗有左列各款情形之一者:
一、使用時易生危險,或可損傷人體,或使診斷發生錯誤者。
二、含有毒物質或有害物質,致使用時有損人體健康者。
三、超過有效期間或保存期限者。
四、性能或有效成分之質、量或強度,與核准不符者。
第 79 條
| 查獲之偽藥或禁藥,沒入銷燬之。查獲之劣藥或不良醫療器材, 如係本國製造,經檢驗後仍可改製使用者,應由直轄市或縣 (市) 衛生主管機關,派員監督原製造廠商限期改製;其不能改製或屆期未改製者,沒入銷燬之; 如係核准輸入者,應即封存,並由直轄市或縣 (市) 衛生主管機關責令原進口商限期退運出口,屆期未能退貨者,沒入銷燬之。 前項規定於經依法認定為未經核准而製造、輸入之醫療器材,準用之。 |
54
3