9. 根據我國《身心障礙學生支持服務辦法》(2013)之規定,下列哪一項最有可能是一位集中式特教班重度智障學生所
需要的支持服務?
(A)報讀服務。
(B)掃描校對。
(C)代抄筆記。
(D)社會適應。
統計: A(47), B(27), C(28), D(1643), E(0) #2007309
詳解 (共 6 筆)
------------------------------------------------------------------------
法規名稱:身心障礙學生支持服務辦法
修正日期:民國 102 年 09 月 27 日
法規類別:行政 > 教育部 > 學生事務及特殊教育目
第 1 條
本辦法依特殊教育法(以下簡稱本法)第三十三條第三項規定訂定之。
第 2 條
各級學校、幼兒園及社會福利機構(以下簡稱學校(園)及機構),對身心障礙學生支持服務之提供,依本辦法之規定辦理。
第 3 條
學校(園)及機構應依本法第三十三條第一項第一款規定,視身心障礙學生教育需求,提供可改善其學習能力之教育輔助器材,包括視覺輔具、聽覺輔具、行動移位與擺位輔具、閱讀與書寫輔具、溝通輔具、電腦輔具及其他輔具。
第 4 條
前條教育輔助器材,學校(園)及機構應優先運用或調整校內既有教育輔助器材,或向各該管主管機關申請提供教育輔助器材,並負保管之責。
各級主管機關應依學校(園)及機構之需求,辦理教育輔助器材購置、流通及管理相關事宜,必要時,得委託學校或專業團體、機關(構)辦理。
第 5 條
學校(園)及機構與各級主管機關應定期辦理教育輔助器材之相關專業進修活動。
教師、教師助理員、特教學生助理人員、住宿生管理員及教保服務人員應參與教育輔助器材之操作與應用之專業進修、教學觀摩及交流相關研習。
第 6 條
學校(園)及機構應依本法第三十三條第一項第二款規定,提供身心障礙學生使用之適性教材,包括點字、放大字體、有聲書籍與其他點字、觸覺式、色彩強化、手語、影音加註文字、數位及電子化格式等學習教材。
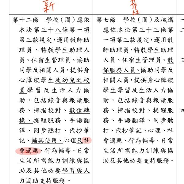
第 7 條
學校(園)及機構應依本法第三十三條第一項第三款規定,運用教師助理員、特教學生助理人員、住宿生管理員、教保服務人員、協助同學及相關人員,提供身心障礙學生學習及生活人力協助,包括錄音與報讀服務、掃描校對、提醒服務、手語翻譯、同步聽打、代抄筆記、心理、社會適應、行為輔導、日常生活所需能力訓練與協助及其他必要支持服務。
第 8 條
學校(園)及機構應依本法第三十三條第一項第四款規定,視身心障礙學生需求,提供相關專業人員進行評估、訓練、諮詢、輔具設計選用或協助轉介至相關機構等復健服務。
第 9 條
學校(園)及機構應依本法第三十三條第一項第五款規定,視身心障礙學生家庭需求,提供家庭支持服務,包括家長諮詢、親職教育與特殊教育相關研習及資訊,並協助家長申請相關機關(構)或團體之服務。
第 10 條
學校(園)及機構應依本法第三十三條第一項第六款及相關法規規定,配合身心障礙學生之需求,建立或改善整體性之設施設備,營造校園無障礙環境。
學校(園)及機構辦理相關活動,應考量身心障礙學生參與之需求,營造最少限制環境,包括調整活動內容與進行方式、規劃適當動線、提供輔具、人力支援及危機處理方案等相關措施,以支持身心障礙學生參與各項活動。
第 11 條
學校(園)及機構應依本法第三十三條第一項第七款規定,視身心障礙學生需求,提供其他協助在學校(園)及機構學習及生活必要之支持服務。

特殊教育法
1.教育輔助器材
2.適性教材
3.學習及生活人力協助
4.復健服務
5.家庭支持服務
6.校園無障礙環境
7.其他支持服務
身心障礙學生支持服務辦法
第7條
學校(園)及機構應依本法第三十三條第一項第三款規定,運用教師助理員、特教學生助理人員、住宿生管理員、教保服務人員、協助同學及相關人員,提供身心障礙學生學習及生活人力協助,包括錄音與報讀服務、掃描校對、提醒服務、手語翻譯、同步聽打、代抄筆記、心理、社會適應、行為輔導、日常生活所需能力訓練及其他必要支持服務。
1.錄音與報讀服務
2.掃描校對
3.提醒服務
4.手語翻譯
5.同步聽打
6.代抄筆記
7.心理
8.社會適應
9.行為輔導
10.日常生活所需能力訓練與協助
11.其他必要支持服務