所屬科目:1.電路學及電子電路;2.電力系統及電機機械;3.控制系統
3. 以相同的線電壓驅動三相鼠籠式感應電動機,分別以 Y 接起動與△接起動,兩者起動 電流比為多少? (A) 1/3 (B) (C) 3/1 (D)
4. 圖 1 中 RLC 電路為何種濾波器? (A)低通 (B)高通 (C)帶拒 (D)帶通
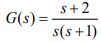
5. 圖 2 回授系統的 r 為定值,當 G(s)為何時? 可使穩態誤差為零: (A) (B) (C) (D)
10.如圖 3 中之等效電路轉換,請問 R1、R2、R3 的電阻值下列何者正確? (A) R1 = 2.5Ω、R2 = 5Ω (B) R2 = 2.5Ω、R3 = 10Ω (C) R1 = 2.5Ω、R3 = 5Ω (D) R1 = 1.67Ω、R3 = 5Ω
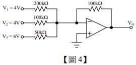
11.如圖 4 中之使用理想運算放大器(op-amps)之電路,請問 VO 的電壓值為何? (A) –18V (B) +18V (C) +180V (D) –180V
13.如圖 5 所示之邏輯閘電路,請問此邏輯閘運算屬於下列何者: (A)Y= A+B+C (B) (C)Y= A∙B∙C (D)
15.如圖 6 所示之電路圖,此雙極性接面電晶體(BJT)之 可近似為 0.7V。若此 BJT 操作在主動區時其β = 100,若此 BJT 操作在飽和區時其 可近似 0.2V。請問基極電 流 IB 近似值為何? (A) 1mA (B) 0.25mA (C) 0.64mA (D) 0.88mA
16.在共射極結構(common emitter)的 BJT 電壓放大器電路下,在射極處加上一電阻 RE,如圖 7所示。請問此 RE 的增加不具備下列哪一項效果? (A)增加輸入阻抗 (B)增加小訊號增益 (C)增加輸入訊號的非線性扭曲範圍 (D)改善電路的高頻響應
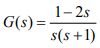
19.下列哪一個選項為穩定系統? (A) (B) (C) (D)
20.一個正弦波訊號函數輸入至濾波器,其輸出訊號與輸入訊號在極高頻率時 之相位差為多少? (A) 0° (B) -270°(C) -180° (D) -90°
25.根據圖 8 所示之兩埠電路,將阻抗轉換至 z 參數後下列敘述何者正確? (A) = 70Ω (B) = 100Ω (C) = 70Ω (D) = 120Ω
26.圖 9 為一使用金氧半場效電晶體之電壓放大器,電晶體的臨界電壓為 1V,且 = 2mA/V2,忽略通道長度調變效應下,請問下列何者敘述正確? (A) 電晶體的 gm = 2mA/V (B) 訊號增益值 = 1.66V/V (C) 輸入阻抗= 120kΩ (D) 輸出阻抗 = 2kΩ
28.一部兩極、60Hz 同步發電機,額定功率為 250MVA,功率因數(power factor)0.8 落後, 在同步速度時發電機的動能為 1080MJ,在電工角 12 度下送出 60MW 至負載。假設所 計算之發電機加速度在 15 週期內為定值,試求在這段時間終點時之電力角δ(t)及發電機 常數 H 為多少? (A) δ(t) = 24° (B) H = 4.32sec (C) δ(t) = 30.75° (D) H = 2.16sec
3. 交流電供應給負載,平均消耗功率為 500 瓦,功率因素為多少? ________。
6. 三相交流發電機,容量為 173kVA,60Hz,額定電壓為 500Vrms,額定方均根電流為多 少安培?________。( ≅ 1.73)
7. 有一雙極性接面電晶體(BJT)之電路如圖10所示,其β = 100且跨壓可近似為0.7V, 請問其集極(collector)電壓為何?________。
8. 有一金氧半場效電晶體(MOSFET)之電路如圖 11 所示,電晶體的臨界電壓為 1V,且 = 2mA/V2,忽略通道長度調變效應下,請問其汲極(drain)電流為何? ________
9. 求出圖 12 電路圖中流經 RL = 6Ω的電流值為何?_______
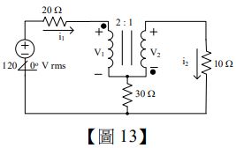
10.計算在圖 13 中理想變壓器電路中提供給 10Ω電阻的功率為何?________。
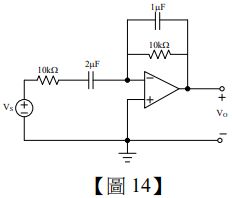
11.如圖 14 所示,訊號源 VS 的ω = 200 rad/s,計算此電路的閉迴路增益(請以 A∠B°表示) 為何?________。
12.某個單位負回授系統其開迴路轉移函數為,欲使閉迴路系統之極點為 s = −3 ± j3,請問 k 值應該為多少?________。
1. 圖 15 的回授控制系統採用比例積分控制器 C(s)=1+1/s,計算閉迴路極點並判斷穩定性。
2. 見圖 16,當輸入 Vs 為振幅為 1 伏特弦波時,V1 及 V2 端小信號振幅約為幾伏特弦波?
3. 圖 17 為一使用理想二極體 D 之峰值整流器電路圖,輸入訊號的最大振幅為 100V,頻 率為 60Hz,電路中之電阻為 10kΩ若要在輸出端獲得 2V 的 peak-to-peak ripple 結果, 請問電容 C 的電容值為多少?