1 下列何者無我國刑法之適用?
(A)泰國人在臺灣殺死越南人
(B)臺灣人在日本竊取臺灣人的錢
(C)美國人在美國偽造新臺幣
(D)臺灣人組成的詐騙集團在波蘭詐騙波蘭人
統計: A(13), B(826), C(234), D(74), E(0) #2429663
詳解 (共 6 筆)
[普及知識絕不販賣,考友歡迎討論]
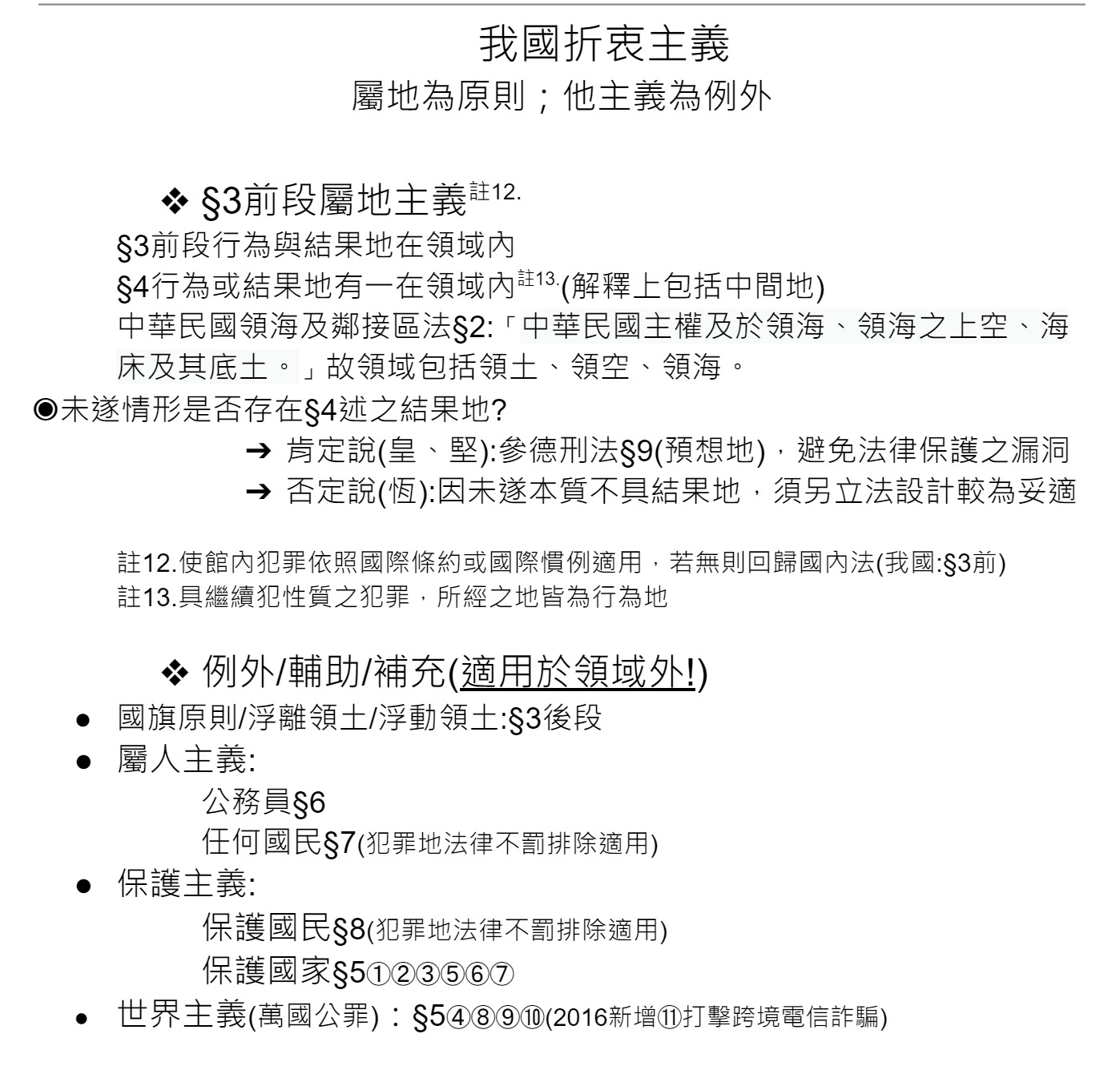
壹、按我國刑法人與地之效力,係採屬地為原則、它原則為例外,下逐項分析之:
一、(A)泰國人在臺灣殺死越南人
按我國刑法第3條前段:「本法於在中華民國領域內犯罪者,適用之。」,查本案之「行為」與「結果」皆在我國領域,本案自應依本法處斷,其他例外諸原則毋庸再論。
二、(B)臺灣人在日本竊取臺灣人的錢
按中華民國領海及鄰接區法第2條:「中華民國主權及於領海、領海之上空、海床及其底土。」,故本案於領域外(主權範圍外),不適用第3條之屬地原則,亦沒有國旗原則、隔地犯之適用。
次按刑法第8條:「本法於中華民國人民在中華民國領域外犯前二條以外之罪,而其最輕本刑為三年以上有期徒刑者,適用之。但依犯罪地之法律不罰者,不在此限。」、刑法320條第1項:「意圖為自己或第三人不法之所有,而竊取他人之動產者,為竊盜罪,處五年以下有期徒刑、拘役或五十萬元以下罰金。」,最輕本刑未達三年以上有期徒刑,故本案不符合刑法第7條積極屬人原則之適用,就算有第321第1項之加重事由,最低本刑僅六個月有期徒刑,亦不符合。且竊盜罪亦非刑法第5條所列舉之世界主義之萬國公罪或保護國家之保護主義。
綜上所述,本案不適用我國刑法處斷。
三、(C)美國人在美國偽造新臺幣
本案於領域外(主權範圍外),不適用第3條之屬地原則,亦沒有國旗原則、隔地犯之適用。
惟刑法第5條第5款明訂,凡於在中華民國領域外犯偽造貨幣罪者,適用之,故依我國保護國家之保護主義,本案自應依本法處斷。
四、(D)臺灣人組成的詐騙集團在波蘭詐騙波蘭人
本案於領域外(主權範圍外),不適用第3條之屬地原則,亦沒有國旗原則、隔地犯之適用。
按刑法第339條之4第1項第2款,三人以上共同犯詐欺罪,最輕本刑加重為一年以上有期徒刑,最輕本刑未達三年以上有期徒刑,故本案不符合刑法第7條積極屬人原則之適用。
惟按2016年為打擊跨境電信詐騙新增之刑法第5條第11款,本法於凡在中華民國領域外犯刑法第339條之4第1項第2款者,適用之,故依萬國公罪之世界主義,本案自應依本法處斷。
