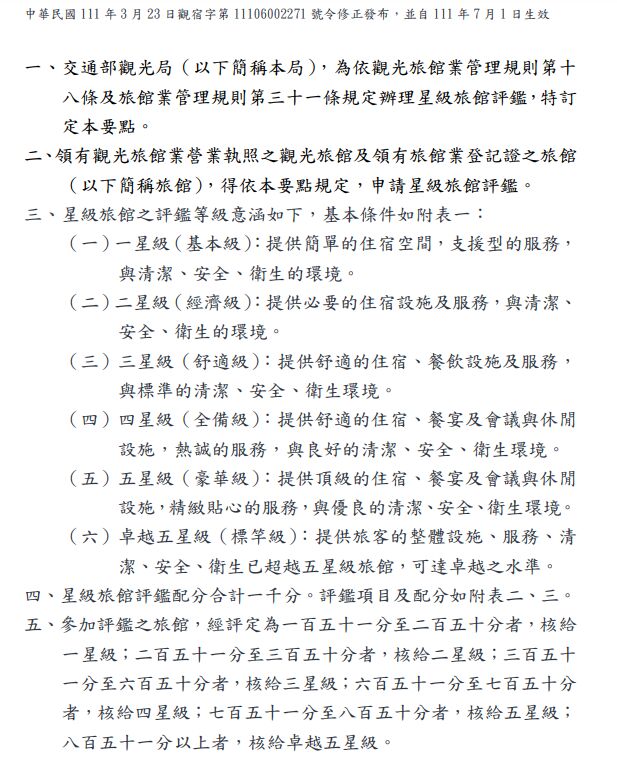
5.依據台灣旅館星級評鑑,五星級為(1)_______ 分以上、卓越五星為(1)_______ 分以上
詳解 (共 1 筆)
詳解

依據旅館評鑑作業要點111.7.1起,本題應更正為五星=751分;卓越五星=851分