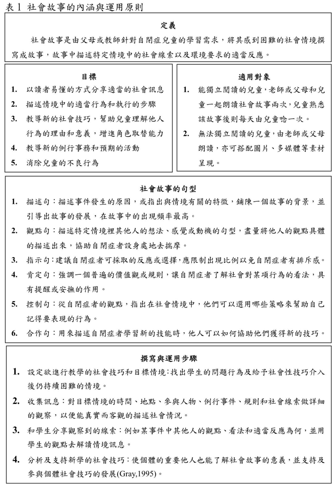
29. 以社會故事教導自閉症學生「小朋友們都不喜歡他們的積木被弄倒。」的句子是?
(A)觀點句
(B)描述句
(C)指導句
(D)合作句。
答案:登入後查看
統計: A(311), B(41), C(6), D(1), E(0) #3261508
統計: A(311), B(41), C(6), D(1), E(0) #3261508
詳解 (共 1 筆)
#6150314

ㅤㅤ
類題:
37.自閉症學生社會故事教學法中用的最多的句型是
(A) 指示句(directive sentence)
(B) 觀感句(perspective sentence)
(C) 描述句(descriptive sentence)
(D) 控制句(control sentence)
答:C
ㅤㅤ
91.社會故事的句型裡,____是從自閉症者本身的觀點,指出在某些情境中,可以用某些策略來幫助自己記得所要表現的行為?
(A) 控制句
(B) 描述句
(C) 指導句
(D) 合作句。
答:A
ㅤㅤ
15.下列有關社會性故事的敘述何者是正確的?
(A)主要倡導者為 Temple Grandin
(B)透過控制句讓學生了解他人的觀點
(C)主要用於自閉症兒童的教學
(D)主要是語文教學策略
答:C
ㅤㅤ
23. 社會性故事常用來提高社會互動技巧。故事中出現此句:「許多小孩決定認真寫完功課再休息」,這是社會性故事的何種基本句型?
(A) 觀點句
(B) 指導句
(C) 描述句
(D) 肯定句
答:A
ㅤㅤ
26. 下列那一種社會故事的句型是針對自閉症學生缺乏瞭解社會情境中相關線索能力而設計的句型
(A) 描述句
(B) 觀感(觀點)句
(C) 指示(指導)句
(D) 控制句。
答:A
ㅤㅤ
67. 關於社會故事(social stories)的論述何者有誤?
(A) 針對個別學生的需求和興趣量身訂做。
(B) 以第一人稱的句型敘寫。
(C) 圖片需清楚說明不宜表現哪些問題行為。
(D) 可與角色扮演(role-playing)、提問等鷹架合併使用。
答:C
9
0