所屬科目:期貨、選擇權與其他衍生性商品
1. 假設 CBOT 計算 T-Bond 的轉換因子(conversion factor)時是採用水平 6%的殖利率做折現,則下列哪 一個 T-Bond 的轉換因子最大?(A) (B) (C) (D)
10. 在 Black-Scholes 模型中,歐式買權價格公式為: ,則在風險中立的世界下,該歐式買權在到期日時價內(in-the-money)的機率為何? (A)大於 N(d1) (B)等於 N(d1) (C)小於 N(d1) (D)無法判斷
27. 下列何者是保護性賣權(protective put)的損益兩平點? (為期初股價,為期末股價,X 為執行價, P 為賣權價格) (A)X + – P (B)P + (C)X – (D)X – – P
28. 下列何者是歐式賣權的最低可能價值? (為期初股價,X 為執行價,為折現率) (A)Max(0, X – ) (B) (C) (D)
31. 某日台指賣權報價如下表:如果上述報價有套利的機會,則 X 可能為何? I.201 II.211 III.221 IV.231 (A)只有 I 與 II (B)只有 II 與 III (C)只有 III 與 IV (D)I、II、III、IV 皆是
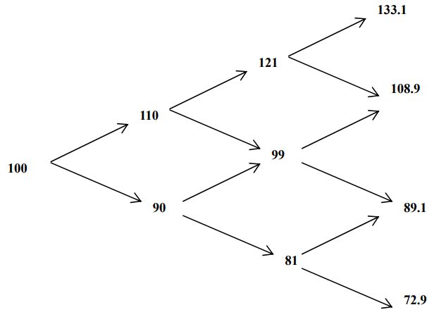
2. 在一個 3 期的二元樹模型中,標的資產價格如下所示: 若每一期的無風險折現因子為 0.99,有一個 3 期後到期的美式賣權,執行價為 105,請利用標的資產及 無風險債券來組成在第一期,股價為 110 時該美式賣權的複製投資組合。(10 分)
3. 給定下列利率市場的價格資料: 上述 IRS(interest rate swap)都是每半年交換一次。請計算在 2010/3/16 承作面額 1 百萬的 2-year IRS 的浮動利率支付方在未來各個時點的現金流量 (5 分)。若改成 2-year LIBOR-in-arrear 時未來現金流量 又如何呢? (5 分)